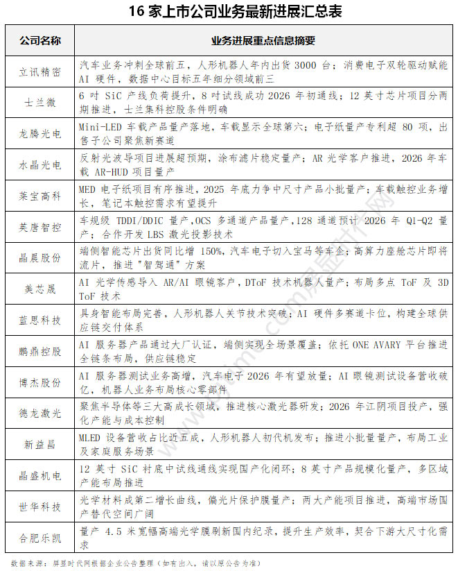
立讯精密、蓝思科技、士兰微、龙腾光电、水晶光电、鹏鼎控股、晶晨股份等16企披露最新业务进展与经营业绩
在全球科技产业竞争进入深水区、关键赛道攻坚提速的背景下,立讯精密、士兰微、龙腾光电、水晶光电、莱宝高科、英唐智控、晶晨股份、美芯晟、蓝思科技、鹏鼎控股、博杰股份、德龙激光、新益昌、晶盛机电、世华科技、合肥乐凯 16 家中国显示与半导体领域科技制造企业,近期通过业绩说明会、机构调研、投资者互动等多平台集中披露核心经营信息 —— 涵盖 AI、车载现实、AR眼镜、MLED、碳化硅半导体、新型显示、人形机器人等关键领域的业绩成果、第四季度增长预期及中长期战略规划。这场密集的信息释放,不仅全面展现了中国科技制造业在核心赛道的硬核突破与规模化落地能力,更向市场传递出产业升级提速、国产替代深化的明确信号。

从 AI 端侧芯片出货量翻倍增长到 12 英寸碳化硅衬底国产化闭环,从 4.5 米宽幅高端光学膜量产到人形机器人年内出货落地,这些企业以 “全产业链布局 + 技术自主创新” 为双轮驱动,在全球科技竞争的关键环节构筑起差异化优势。立讯精密以消费电子、汽车、AI 算力多业务协同冲刺全球前五,晶盛机电攻克碳化硅装备与材料 “卡脖子” 难题,合肥乐凯刷新国内光学膜宽幅纪录,士兰微 8 英寸 SiC 产线稳步推进,龙腾光电 Mini-LED 车载产品打入日系主流供应链…… 正是这些企业在技术迭代与市场开拓中持续兑现业绩、实现跨领域突破的共同密码。
立讯精密:多业务协同发力 汽车业务冲刺全球前五 人形机器人年内出货 3000 台
在近日特定对象调研活动上,立讯精密董事长兼总经理王来春女士携 ABG 事业群、数据中心、汽车业务、AI 研究院等核心板块负责人,与全球多家知名投资机构代表深度沟通,全面披露公司各业务发展规划、技术布局及未来目标,强调公司将秉持 "敬畏之心" 与 "团队协作精神",推动消费电子、汽车、AI 算力、机器人等领域协同发展。
消费电子:双轮驱动赋能 AI 硬件生态。ABG 事业群负责人王涛介绍,立讯精密以底层技术为根基,构建了可复制的跨产业核心竞争力,通过 ODM 与 OEM 业务协同的 "双轮驱动" 模式,实现规模化生产与价值链重构的双向赋能。面向 AI 时代,公司深耕硬件全栈式研发制造,为全球品牌客户提供从核心零组件到整机设计的定制化解决方案,依托智能化自动化制造优势,助力 AI 硬件生态体验升级。公司凭借二十年技术积累与跨领域协作能力,致力于成为智能制造领域客户信赖的合作伙伴,让 "立讯制造" 成为高品质的可靠保障。
汽车业务:全产业链布局 冲刺全球前五。汽车业务负责人李晶披露,立讯汽车业务历经十余年布局,已构建连接器、线束、智能控制、动力系统四大板块,今年并购欧洲第一大汽车线束厂商莱尼后,形成覆盖五大洲 13 国 57 家工厂的全球化布局。连接器领域,公司全系低压、高压、高速产品获全球知名车厂认可,预计 2027 年成为最大中国汽车连接器厂商;线束业务今年将登顶中国市场,双方协同目标直指全球第一;域控制器产品已量产 100TOPS 中高阶型号,明后年将批量供应 500TOPS 以上产品;智能底盘领域切入转向、制动系统,获主流车厂下一代平台项目,目标全球 10% 市场份额。公司核心竞争力源于全栈自研、跨领域技术复用及智能制造赋能,计划未来 5-10 年成为全球前五的汽车零部件供应商。
AI 与机器人:内外赋能 人形机器人量产落地。AI 研究院院长田玉铭表示,立讯精密在 AI 领域双线布局:内部构建 "AI 智慧员工" 体系与数字孪生系统,推动生产管理扁平化、即时性转型;外部聚焦人形机器人产业,已具备全产业链核心能力,自主研发的 21 关节灵巧手性能卓越,今年预计出货 3000 台人形机器人,全部面向外部客户。公司计划明年初推出 "制造 2.0" 产线,实现从零件到整机组装的高柔性、高自动化生产。同时,公司判断中国人形机器人发展远超北美,本体 "0 到 1" 突破已完成,正进入 "1 到 10" 快速迭代期,未来将重点布局通用人工智能、本体和灵巧手三大核心领域。
数据中心:铜光共进 剑指五年行业前三。数据中心业务负责人熊藤芳表示,立讯精密在 AI 算力领域已完成电连接、光连接、散热和电源四大核心领域的从 0 到 1 再到 10 的突破,当前发展阶段类似 2016-2017 年的消费电子业务。公司推出自研 "轩辕平台" 互联界面家族,其 448G CPC 产品在 OCP 大会成功演示,引领行业技术架构革新;光产品聚焦 800G、1.6T 硅光 EML 平台,布局 LPO、LRO 等前沿技术,预计明后年实现数量级增长;热管理领域从风冷全面转向液冷,自研金刚石铜冷却材料性能领先,微通道技术明年将量产;电源产品覆盖全场景,模块电源零不良率行业领先。公司目标未来五年在涉足的各细分领域进入行业前三,目前已与核心客户建立深度合作。
士兰微:SiC 业务多点突破 8 吋产线 2026 年通线 重大项目稳步推进
针对汽车功率控制模块的合作厂商问题,公司明确表示已与国内外多家厂商建立合作关系。同时,公司透露在 MEMS 产品领域正推进多品类布局,依托 IDM 模式下电路工艺平台能力与芯片设计能力的叠加优势,构建核心竞争力。
在碳化硅(SiC)业务领域,公司披露了多项关键进展:6 吋 SiC 产线负荷已实现大幅度上升;8 吋碳化硅试线跑片顺利,已成功跑出合格芯片,计划于 2026 年初安排通线仪式,该时间点被公司称为 “非常不错的时间点”。针对 SiC 市场未来竞争加剧的担忧,公司强调当前自身在 SiC 的性能与产能方面具备明显优势。
投资者重点关注厦门《12 英寸高端模拟集成电路芯片制造生产线项目之投资合作协议》的资金筹措问题,对此公司回应称,该项目分两期建设,其中第一期总投资 100 亿元,公司出资金额为 15.1 亿元,具体细节可查阅公司相关公告,并未提及将通过特定对象定增方式筹措资金。
关于士兰集科的控股规划,公司根据与厦门半导体签订的投资协议明确,当士兰集科实现盈利满一年或投产满 7 年时,公司可通过向厦门半导体回购部分股权的方式实现对士兰集科的控股,具体以公司公告内容为准。
龙腾光电: Mini-LED领域布局成果凸显,电子纸业务成增长新引擎
在产品应用方面,龙腾光电在 Mini-LED 领域的布局成果凸显。公司历经多次技术方案迭代,已推出搭载 Mini LED 分区调光技术的车载显示、笔电及电竞面板产品,并积极拓展至游戏、医疗、工业等新兴场景。其中,Mini LED 车载产品凭借亮度、对比度及可靠性等优势,成功应用于日系知名品牌旗下量产车型的车载中控显示器,成为日本市场首款该类产品,获得市场广泛认可。
智能座舱业务方面,公司深耕车载显示领域十余年,构建了涵盖中控屏、仪表、HUD 抬头显示、智能后视镜、后座娱乐等在内的完善产品矩阵,在动态显示、触控一体化、超窄边框、曲面设计及隐私防窥等方面具备差异化技术优势。目前,公司与多家国内外 Tier 1 供应商及车厂保持长期合作,同时深化与国内头部新能源车企的深度绑定,新能源车载业务新项目持续累积。2024 年,公司车载显示面板全球排名已提升至第六位,未来将进一步集成隐私防窥、Mini LED 等关键技术,加速产品升级。
作为以科技创新为核心驱动力的企业,龙腾光电聚焦前沿显示技术及关键应用场景,围绕动态隐私防窥、氧化物、触控一体化、低蓝光健康护眼、Mini LED、TED 低功耗、电子纸、三维立体显示、HUD 抬头显示等方向持续深化研发。
具体来看,全彩电子纸、3D 显示技术已完成客户导入关键节点,部分产品实现量产出货;动态隐私防窥技术新增多种人机界面视角切换模式,产品功能进一步丰富;金属氧化物、HUD 抬头显示、ESG 技术、反射式显示等新型技术方向稳步推进,已与客户开展样品测试,正持续优化技术指标与良率,为后续量产奠定基础。未来,公司将继续加大研发投入,强化技术创新与应用落地。
目前,龙腾光电在电子纸领域已积累成熟技术与研发体系,获得申请及授权专利超过 80 项,开发了多款不同规格的全彩电子纸产品并实现批量出货,市场反应良好。
关于出售全资子公司股权的相关事宜,公司回应称,此举主要基于全球战略布局与资源优化配置考量,旨在推动海内外产线高效协同、提升整体运营效率,集中更多资源布局电子纸、AI 显示等新质生产力领域,同时加快越南产线量产进程、加大研发技术创新投入。本次股权转让将通过公开挂牌方式实施。
水晶光电:反射光波导 “一号工程” 进展超预期,消费电子与车载业务齐头并进
针对市场关注的 “一号工程” 反射光波导黄金线项目,公司表示,该项目整体推进态势超出年初预期,目前已迈入核心攻坚阶段,关键工艺环节与流程优化工作正有序开展。由于项目涉及客户商业协定中的保密条款,相关技术参数、合作细节等具体信息暂无法对外披露,后续将在信息披露条件成熟后及时公开交流。
在涂布滤片业务方面,公司透露该业务已顺利进入稳定量产阶段,2025 年度市场份额目标预计可顺利达成。自 2026 年起,涂布滤片业务将正式进入市场份额爬坡周期。为匹配客户订单需求、保障产能供给,公司已加快推进台州二期厂房的基础设施建设,确保后续产能有序释放。凭借稳定的量产能力及与优质客户的良好合作关系,公司对该业务未来数年持续提升市场占有率充满信心。
在 AR 光学领域,公司与多个终端客户均保持密切交流沟通,并将根据不同客户的项目进展与需求优先级,合理排序资源投入。值得关注的是,今年海外大客户已发布反射光波导方案的 AR 眼镜,且取得了不错的市场反响,公司预计未来其他终端客户对反射光波导方案的推进节奏有望加速。
消费电子领域,水晶光电在安卓系光学创新中持续发挥引领作用,涂布滤光片、潜望式棱镜等产品已成功推广。今年公司进一步引进市场人才强化团队力量,积极开拓安卓市场,推进与国内大客户的战略合作。伴随内循环深化,国内市场除手机外的其他相关领域也将迎来良好增长机遇。
车载业务方面,公司明确明年将推动海外汽车客户的 Lcos AR-HUD 项目从定点转向量产,持续提升车载业务板块的盈利水平,助力公司多业务板块协同发展。
莱宝高科:MED 电子纸项目有序推进 车载触摸屏业务持续增长
莱宝高科在近日投资者调研活动上透露,公司与地方政府合作投资的微腔电子纸显示器件(MED)项目整体按计划推进,部分进口设备已分批到货并进入安装调试阶段,政府负责的厂房改造及代建模组厂房、仓库同步施工。资金方面,55 亿元注册资本金已按期足额到位,公司控股子公司浙江莱宝显示与银团签署的 35 亿元固定资产贷款合同已落地,截至 2025 年 9 月 30 日已使用贷款 56,391.85 万元。值得关注的是,首台曝光机于 2025 年 6 月 17 日搬入,同日新建模组车间主体结构封顶,项目建设有序推进。
关于投产规划,MED 项目建设期预计 2 年,公司将力争尽早投产,在项目正式投产前,公司已利用现有产线资源开展前期工作,2025 年布局教育、室内外中大尺寸电子纸显示市场,客户开发进展良好,力争 2025 年底前实现部分规格中尺寸 MED 产品小批量生产销售。
车载触摸屏业务方面,公司产品直接供应汽车总成一级厂商(Tier 1),最终应用于长安、吉利、大众、小鹏、理想等主流内资、合资及新能源汽车品牌,产品线涵盖车载触摸屏及车载盖板玻璃。随着汽车电动化、智能化发展,车载显示向多屏化、大屏化及定制化方向升级,带动相关需求增长。2025 年上半年该业务已实现同比增长,且海外客户开发取得积极进展,后续有望通过产能扩充及高附加值产品拓展实现持续增长,但面临产品价格下降及 In Cell 结构产品替代竞争的压力。
在笔记本电脑用触摸屏业务方面,受益于全球经济改善、Windows 10 系统终止更新带来的换机需求,以及 AI PC 产品推广的带动,2025 年市场需求有望增长。
英唐智控:车规级 TDDI/DDIC 已实现量产落地,光隆集成 OCS 产品量产推进
在自研芯片领域,英唐智控聚焦 MEMS 微振镜与车载显示芯片,通过加大研发投入、引进高端人才实现关键技术突破。目前,公司已在多家头部屏厂成功导入车载显示芯片业务,首款车规级 TDDI/DDIC 已实现量产落地,多款改进型产品也正按计划推进流片、试产工作。此外,公司与汽车配件厂合作开发的激光扫描投影(LBS)技术备受关注,该技术相较于当前高端车型常用的大功率光源地面投影方案,具备彩色显示、高分辨率、远焦距、小型化等优势,可嵌入 360 度任意位置,支持实时清晰成像,在不同路面条件下保持稳定运行,还允许用户上传个性化内容,结合传感器与手势识别实现丰富的车内外交互功能。
针对投资者关注的 OCS 量产问题,光隆集成总经理陈春明回应称,目前 32×32、64×64、96×96 通道规格的 OCS 产品已达成量产状态,128×128 通道产品正处于量产准备阶段,预计 2026 年一季度至二季度有望实现量产。值得一提的是,英唐智控拥有完整的 MEMS 生产线,双方计划尽快在 MEMS 阵列的 Fab 生产领域展开合作,以加速相关产品的量产进程。
晶晨股份:端侧智能芯片出货激增 汽车电子成功切入多家车企供应链
晶晨半导体 (上海) 股份有限公司(证券代码:688099,证券简称:晶晨股份)在近期投资者关系活动中披露,端侧智能已成为公司核心增长引擎之一,2025 年前三季度搭载自研端侧智能算力单元的芯片出货量突破 1400 万颗,同比增幅超 150%,已有 20 余款商用芯片完成自研端侧算力单元搭载适配,覆盖多条核心产品线。业务增长主要依托存量场景赋能升级与增量场景开拓延伸:公司与谷歌联合推出适配 Gemini 端侧大模型的智能摄像头、可视化门铃等产品,激活存量市场需求;与三星合作推出 Color EPaper(彩色电纸)大屏显示产品,同时携手沃尔玛、Insta360 等头部客户,拓展智能安防、AI 会议终端等新兴场景,提升全球市场覆盖度与订单获取能力。后续公司将推出更高算力的通用端侧平台系列,适配更多元化终端产品与场景。
其中,W 系列芯片作为重要增长极,2025 年前三季度出货量超 1300 万颗,同比增长近 70%。其中 WiFi 6 芯片表现亮眼,前三季度出货超 400 万颗,在 W 系列总体销量中的占比从去年同期不足 6% 跃升至 30% 以上,产品结构持续优化。随着市场拓展深入、新产品上市及与主控 SoC 平台配套销售规模扩大,W 系列整体及 WiFi 6 产品销售规模将持续扩大。
C 系列智能视觉芯片成长显著,前三季度销量达到去年同期两倍,订单增长主要受益于智能摄像头、智能门铃、打猎机、城市安防等消费级与工业级智能视觉设备需求释放。公司通过与全球知名 AI 平台开展适配及商用验证,既提升了芯片技术兼容性和场景适配能力,又借助其技术生态、品牌影响力和市场渠道,快速触达更多国际市场与潜在客户,为该系列芯片实现爆发性增长奠定基础。
在汽车电子领域,公司已推出车载信息娱乐系统芯片及智能座舱芯片,内置高算力神经网络处理器,支持多系统多屏幕显示,可覆盖影音娱乐、导航服务、360 全景影像、个性化交互、DMS(驾驶员监测系统)等多个应用场景。高算力新一代工艺制程智能座舱芯片将于近期流片,同时公司正打造涵盖智能座舱、辅助驾驶、局域网与广域网融合的 “智驾通” 一体化 SoC 解决方案,完善产品生态布局。
市场合作方面,公司汽车电子芯片已成功进入多家国内外知名车企供应链体系,其中宝马、林肯、Jeep、沃尔沃、极氪、创维等车企的相关车型已实现量产搭载,商业化进展顺利。
美芯晟:聚焦 AI 与机器人领域 光学传感器与无线充电协同增长
在 AI 端侧布局方面,美芯晟的光学传感器能够为终端设备提供环境感知与交互能力,助力设备实现对外界的智能响应,目前该产品已成功导入 AR/AI 眼镜终端品牌客户。未来,美芯晟将持续深化 AI sensor 等前沿传感技术的研发工作,重点聚焦智能感知与人机交互方向,进一步丰富相关产品布局。
机器人领域是美芯晟的重要发力方向之一,公司的 DToF 技术具备精准测距与避障功能,可适配多种类型的机器人应用场景,且已在扫地机器人市场实现规模量产。在此基础上,公司正积极推进多点 ToF 及 3D ToF 技术的研发进程,以满足机器人三维环境建图与复杂场景感知的需求。同时,依托光传感技术积累,也在密切关注磁传感等其他传感器领域,后者适用于运动控制系统,公司致力于构建完整的智能传感器解决方案。
关于发展规划策略,美芯晟表示,将秉持 “现实性与前瞻性并重” 的原则:一方面,在传统终端产品上持续进行功能创新,为现有业务的稳健增长提供有力支撑;另一方面,在机器人、AI sensor 等新兴领域提前开展技术储备,把握未来市场发展机遇,推动业务在消费电子、机器人、汽车电子等多个领域实现拓展。
产品线表现方面,光学传感器已成为公司核心增长驱动力,品牌影响力持续提升,应用场景不断丰富,具备快速放量潜力;无线充电产品在下游应用延伸、中低端手机市场渗透及终端客户拓展的多重推动下,有望延续良好增长态势;汽车电子产品体系日趋完善,将为公司未来业务规模的进一步扩大提供坚实支持。
蓝思科技:具身智能布局成果显著 多赛道卡位 AI 端侧硬件
蓝思科技近日投资者关系活动上披露,作为工业机器人领域的深耕者,蓝思科技在具身智能赛道已形成完整布局。公司长期聚焦工业机器人关键技术研发,自主实现六轴机器人、AOI 视觉检测机器人等产品的研发与量产,具备从概念设计到批量制造的全流程能力。
11 月 18 日蓝思智能机器人永安园区正式启用,进一步夯实了公司在具身智能领域的制造实力。公司已突破人形机器人关节模组轻量化技术,目标打造中国最大具身智能硬件核心制造平台,彰显了在该赛道的领先地位与发展雄心。
在 AI 端侧硬件变革浪潮下,蓝思科技已在多个爆发赛道提前布局。智能穿戴领域,公司成为国内外头部客户核心供应商,覆盖智能手表、AI 眼镜等多形态产品,实现结构件、模组到整机组装的全链条供应;汽车电子领域,通讯模组及域控制器模组快速导入,超薄夹胶玻璃产能达百万量级 / 年;AI 算力基础设施领域,从服务器机箱结构件起步,逐步拓展至液冷模组、固态硬盘等关键模组,其中固态硬盘预计 2026 年实现规模化量产。
面对海外客户产业链全球布局的需求,蓝思科技凭借前瞻性战略已构建稳健的全球供应链体系。公司已根据客户需求扩大越南、泰国、墨西哥等地业务布局,具备手机结构件、车载智能座舱模组、具身智能设备、AI 服务器等产品的全球交付能力,为提升市场份额奠定坚实基础。
鹏鼎控股:经营基本面稳健 AI全链条布局成效初显
面对人工智能产业的爆发式增长机遇,鹏鼎控股明确以高端高密度互连板(HDI)为切入点,积极拓展 AI 服务器市场。活动中公司透露,目前已有相关 AI 服务器产品通过知名厂商认证,同时正持续深化与云服务器厂商的合作,强化产品市场竞争力。
在 AI 端侧领域,鹏鼎控股已构建覆盖 AI 手机、AI PC、AI 眼镜等产品的全场景矩阵,成为全球 AI 端侧产品供应链的核心参与者。同时,公司依托 ONE AVARY 产品平台,加快在 AI 服务器、光模块、交换机、人形机器人、新能源汽车等领域的全链条布局,全面推进 AI 产业纵深发展,为未来增长注入多重动力。
在原材料供应方面,针对覆铜板、铜箔等上游材料涨价及短缺问题,公司表示,由于主要采用进口高端覆铜板,其价格波动相对较小,对整体成本影响有限。公司通过加强与上游厂商合作、优化原材料库存管理、推进技术升级与产品结构优化等多重举措,有效对冲成本压力,保障供应链稳定的同时,通过高附加值产品提升盈利水平。
博杰股份:AI 服务器测试业务高增 汽车电子与机器人业务稳步推进
业务进展方面,博杰股份机器人业务当前主要聚焦 T 客户的机器人测试需求,涵盖 imu、camera、电子皮肤力传感器及麦克风检测等领域,其中 imu 设备已实现小批量发货,且均在海外组装,单台价格超百万元。AOI 设备目前仍处于较早期阶段,原先主要应用于 3C 消费电子领域,现新增液冷部分散热金属表面瑕疵检测、快接头外观检测等应用场景,产品单价超百万元,2025 年已供应几台给客户进行验证。
对于 2026 年业务预期,博杰股份表现乐观。AI 服务器测试业务领域,受益于行业高速增长态势,北美地区除 N 客户外,亚马逊、谷歌、微软等知名企业均有明确的高增长资本支出预期,
博杰股份2025 年第三季度营收中 AI 服务器测试设备收入占比较高,主要来自 G 客户和 M 客户,对该领域 2026 年营收预期积极。
汽车电子领域,博杰股份围绕汽车摄像头、车载屏、雷达等电子部件研发供应检测和组装设备,射频测试、ICT / 功能测试等业务也可导入该领域,2025 年汽车电子业务预计占营收 20%,2026 年市场需求有望持续放量。
消费电子领域 2025 年营收占比约 40%,2026 年手机、平板电脑相关测试设备业务预计保持平稳,AI 眼镜业务存在放量机会,目前公司已切入该领域的射频、声学测试设备,正拓展光学测试设备,客户以 M 客户和 A 客户为主,前两年平均年营收达小几千万元,2025 年已突破亿元量级。MLCC 领域 2025 年营收占比约 10%,2026 年随着国内下游客户扩产周期持续,预计将保持较高增速。
机器人领域方面,因客户生产节奏影响,2025 年未实现放量,公司将其定位为战略级业务,计划向零部件领域布局,目前在谐波减速器、机器臂组件、电机等方面已有技术储备及相关投资布局,未来将结合客户需求稳步推进。
德龙激光:锚定四大发展方向 聚焦高成长性领域深耕细作
在未来三年发展规划上,德龙激光明确将围绕 “战略定力、技术突破、产能扩张与管理提升” 四大方向稳步推进工作。
战略层面,公司将持续深耕精细微加工领域,依托激光器、微加工工艺及高精度运动控制平台等核心技术,聚焦半导体、电子、新能源等高成长性领域,进一步提升市场份额与核心竞争力;
技术与产品端,重点推进高功率固体超快激光器、光纤激光器、半导体激光器等核心产品的研发与产业化,完善激光解决方案产品矩阵,巩固在高端装备领域的布局;
产能建设方面,江阴 “新能源高端装备制造项目” 一期预计于 2026 年投产,投产后将显著提升公司产能和交付能力,为业务持续扩张提供坚实保障;
经营管理上,公司将持续推进降本增效,优化组织架构及费用管控,加强供应链管理和内部运营体系建设,不断提升整体效率和盈利能力。
新益昌:MLED 设备成营收支柱 人形机器人业务定为战略核心
新益昌披露了前三季度核心产品经营情况。受益于头部面板厂在新型显示领域的积极扩产,MLED 固晶机订单较去年同期实现增长,营收占比接近五成,成为公司核心营收支柱;半导体封装设备领域表现亮眼,公司新增焊线、测试包装环节设备布局,业务与半导体行业景气度紧密联动,营收占比较去年略有提升,两大主力板块协同发展态势良好。
新益昌明确将人形机器人列为战略发展核心,旗下 HOSON-Robot 初代机已正式发布,后续将推进小批量量产,并建立常态化研发迭代机制。公司依托多年在高速精准运动控制、软件算法等领域的技术积累,重点攻关机器人 “小脑” 运动控制器、混合智能架构模型及关键零组件,形成独特技术壁垒。
在业务落地方面,公司优先聚焦半导体和 LED 行业现有客户的封装产线场景,积极推进 HOSON-Robot 商业化试点,探索 “替代人工” 的实际应用价值。同时,工业机器人被确定为机器人业务的未来发展方向,目前正开展技术储备与场景适配工作。针对核心部件市场化问题,公司表示将围绕客户需求推进机器人产线导入,后续将根据业务发展情况优化核心部件的供应策略。
未来发展规划,公司透露高端智能装备制造基地项目正逐步推进,将为业务增长提供产能支撑,具体业绩增长情况将通过后续定期报告披露。在技术协同方面,公司在驱动器、高精度 DDR 电机、运动控制卡等核心部件的技术沉淀,将持续赋能机器人研发制造,强化差异化竞争优势。
场景拓展方面,新益昌计划在巩固工业应用场景的基础上,逐步拓展机器人在家庭服务等多领域的应用边界,进一步释放 “可替代人工” 的产品价值。同时,公司将充分利用在半导体和 LED 行业积累的客户资源,加速机器人业务的首批客户导入,目前已在推进重点目标客户对接及试点项目洽谈工作。
晶盛机电:12 英寸 SiC 衬底中试线通线 国产化闭环破解 “卡脖子” 难题
2025 年 11 月 27 日,浙江晶盛机电股份有限公司举办投资者关系活动披露,公司 12 英寸碳化硅衬底加工中试线已正式通线,实现全产业链设备国产化闭环,同时在 8 英寸碳化硅衬底及半导体装备领域均取得关键突破。
此次晶盛机电子公司浙江晶瑞 SuperSiC 贯通的 12 英寸碳化硅衬底加工中试线,覆盖晶体加工、切割、减薄、倒角、研磨、抛光、清洗、检测全流程工艺,所有环节均采用国产设备与自主技术。其中,高精密减薄机、倒角机、双面精密研磨机等核心加工设备由公司历时多年自研攻关完成,性能指标达到行业领先水平。这一突破标志着晶盛机电实现了 12 英寸 SiC 衬底从装备到材料的完整闭环,彻底解决了关键装备 “卡脖子” 风险,为下游产业提供了成本与效率的新基准,也推动公司在全球 SiC 衬底技术领域从并跑向领跑迈进。
在产能布局方面,晶盛机电已构建多区域、多尺寸的碳化硅衬底产能矩阵:在上虞布局年产 30 万片碳化硅衬底项目;基于全球产业发展前景,在马来西亚槟城投建 8 英寸碳化硅衬底产业化项目,强化全球市场供应能力;同时在银川投建年产 60 万片 8 英寸碳化硅衬底片配套晶体项目,持续巩固技术与规模优势。技术与市场进展上,公司 6-8 英寸碳化硅衬底已实现规模化量产与销售,核心参数指标达到行业一流水平,8 英寸产品技术和规模处于国内前列。目前,公司正积极推进碳化硅衬底全球客户验证,送样客户范围大幅提升,产品验证进展顺利,并成功获取部分国际客户批量订单。
在集成电路装备领域,自主研发的 12 英寸常压硅外延设备顺利交付国内头部客户,其电阻率、厚度均匀性、外延层缺陷密度等关键指标达到国际先进水平;12 英寸硅减压外延生长设备实现销售出货。
此外,公司成功开发应用于先进封装的超快紫外激光开槽设备,填补国内高端紫外激光开槽技术领域空白,实现国产替代;12 英寸干进干出边抛机、12 英寸双面减薄机等新产品正推进客户验证。在化合物半导体装备领域,公司紧抓碳化硅产业链向 8 英寸转移趋势,发挥核心技术优势,加强 8 英寸碳化硅外延设备及 6-8 英寸碳化硅减薄设备市场推广,同时积极推进碳化硅氧化炉、激活炉及离子注入等设备的客户验证,为规模化量产奠定坚实基础。
世华科技:光学材料成第二增长曲线 两大项目加速推进
苏州世华新材料科技股份有限公司近日在投资者关系活动上透露,高性能光学材料定位为公司第二增长曲线,主要应用于 OLED/LCD 等主流显示面板及生产过程,对光学特性和综合性能要求严苛,虽验证难度大、周期长、技术门槛高,但市场体量可观。该业务近年增速较快,公司在偏光片保护膜领域已实现规模化量产销售,而偏光片保护膜市场规模预计超 50 亿元,目前仍以日韩厂商为主导,国产替代空间广阔。功能性粘接剂则作为种子业务,已产生少量营收,未来将成为新的增长点。
从市场空间来看,全球光学材料市场规模达数百亿元级别,单一项目体量最高可达数十亿元,高端市场目前仍由国外企业主导,国产替代潜力巨大。
关于市场关注的项目进展,公司披露,位于吴江的高性能光学胶膜材项目已于 2025 年 3 月底奠基开工,目前建设有序推进,预计即将完成主体结构封顶,2026 年生产设备将陆续进场。此外,张家港二期项目 “高性能光学和集成电路高分子材料项目” 已完成投资备案,按计划推进中,未来将生产光学显示、集成电路领域的多种高分子材料,进一步完善产能布局。
合肥乐凯:突破 4.5 米宽幅高端光学膜纪录 实现规模化量产
近日,合肥乐凯FPD偏光片用光学聚酯薄膜生产线传来重大捷报,其技术团队历经持续攻坚与精细调试,成功量产4.5米宽幅、36微米厚度的低粗糙度高端光学聚酯薄膜。该产品不仅将国内光学膜宽幅纪录提升50%,更标志着合肥乐凯在超宽幅精密薄膜制造领域实现关键突破,其产品幅宽指标跃居国内领先水平,为企业在高端光学膜市场的竞争再添核心砝码。

4.5米宽幅光学薄膜的成功量产,为合肥乐凯带来生产效益的质变提升。从生产端来看,同等生产时长内,超宽幅薄膜的单次产出面积大幅增加,可显著提升后续分切加工效率,降低单位生产成本;从市场端而言,随着显示、电子等相关行业向大尺寸化方向加速发展,超宽幅基膜恰好契合市场对大幅面、无拼接材料的迫切需求,能为下游深加工企业提供更高品质的基础原材料,助力延伸高端产业链价值。
合肥乐凯科技产业有限公司是中国乐凯集团全资骨干企业,隶属于中国航天科技集团,作为国内唯一具备光学级聚酯薄膜及涂层材料研发与大规模产业化能力的高新技术企业,其深耕平板显示器用光学膜材料领域多年,是国内光学级聚酯薄膜产业的领导者。
结语:16 家企业的密集业绩披露与业务突破,勾勒出中国AI、显示与半导体制造业 “技术攻坚 — 产能落地 — 市场兑现” 的完整升级脉络。从上游材料(合肥乐凯、世华科技)、核心部件(士兰微、晶盛机电)到终端装备(立讯精密、蓝思科技),从 AI 算力基础设施到车载智能生态,从新型显示到人形机器人,一条覆盖全产业链的创新生态正加速成型。这些成果的背后,是企业数十年技术积累的厚积薄发,是 “国产化替代” 与 “全球化布局” 的双向发力,更是中国科技制造业从 “规模领先” 向 “技术领跑” 的深刻转型。
随着更多关键技术实现产业化落地、更多细分赛道实现全球份额突破,中国科技制造业正以硬核业绩为支撑,在全球科技竞争中占据更核心的位置,其释放的增长势能与创新活力,也将持续为产业升级与经济高质量发展注入强劲动力。
2025Q3中国移动智慧屏销量涨29%,增速有所放缓,全年销量难达预期作者:pjtime资讯组 25-11-07
蓝黛科技 2025Q3扣非净利暴增115%!前三季营收破27亿,双主业撑起高增长作者:佚名 25-10-31
长信科技2025年前三季:营收89.58亿元 智算业务成新引擎作者:佚名 25-10-28
超声电子 2025 年三季度营收稳步增长 年初至期末净利润同比增超 20% 经营现金流表现亮眼作者:佚名 25-10-28
经纬辉开2025年三季度业绩出炉:营收利润短期承压 经营现金流逆势增长作者:佚名 25-10-28
立讯精密:汽车业务:全产业链布局冲刺全球前五,消费电子双轮驱动赋能AI硬件生态,人形机器人年内出货 3000 台作者:佚名 25-11-27
蓝黛科技全资子公司资产出售给立讯精密交割完成 已收回 90% 交易款项作者:佚名 25-11-18
立讯精密:三大业务协同发力 闻泰整合稳推进,AI 硬件落地在即作者:佚名 25-11-05
立讯精密:前三季度营收破2209亿同增24.69%,净利破115亿同增26.92%作者:佚名 25-10-31
立讯精密AR与智能机器人等前沿成果亮相2025深圳光博会作者:佚名 25-09-19