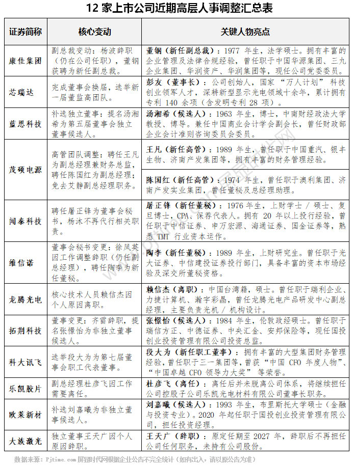
康佳、维信诺、闻泰科技、芯瑞达、蓝思科技、龙腾光电等12企披露最新董事与高管人事调整
2026年开年以来,资本市场人事变动进入密集窗口期,一批横跨核心赛道的上市公司集中启动人事布局。近期,康佳集团、芯瑞达、蓝思科技、茂硕电源、闻泰科技、维信诺、龙腾光电、拓荆科技、科大讯飞、乐凯胶片、欧莱新材、大族激光等12家企业相继披露人事调整公告,覆盖显示光电、AI人工智能、扩展现实(xR)、显示装备与材料、智能终端制造等多个领域。

此次12家企业的人事调整呈现多维布局特征,涵盖董事会换届、高管团队迭代、核心技术人员变动及董秘、财务总监等关键岗位补选,一系列举措密集落地、衔接有序。这既是上市公司主动优化公司治理结构、提升决策与运营效率的战略动作,更是立足新一年发展目标,精准匹配人才需求、筑牢战略落地根基的重要布局,折射出企业应对行业竞争的深层考量。
康佳集团原副总裁杨波先生辞职 董钢先生履新
1 月 13 日,康佳集团股份有限公司发布公告,正式披露公司副总裁人事变动事宜,原副总裁杨波先生因工作安排辞职,董钢先生获聘为新任副总裁。
公告显示,杨波先生近日向公司董事会递交了书面《辞职报告》,因工作安排原因申请辞去公司副总裁职务。该辞职自《辞职报告》送达公司董事会之日起生效,辞职后杨波先生将继续在公司任职。
为确保公司经营管理工作的平稳有序推进,康佳集团于 2026 年 1 月 12 日召开第十一届董事会第七次会议,审议通过了聘任议案,同意聘任董钢先生为公司副总裁,任期与本届高级管理人员任期一致。
公开简历显示,董钢先生为汉族,1977 年出生,持有华东政法大学法学硕士学位,拥有丰富的企业管理及法律合规相关工作经验。其过往曾历任中国华源集团有限公司法律事务部副总经理、三九企业集团企业管理部副总经理、华润资产管理有限公司法律监察部总经理、华润(集团)有限公司法律合规部副总经理等职务,目前担任康佳集团股份有限公司党委委员、副总裁。
芯瑞达完成董事会换届 选举新一届董监高团队并明确战略方向
2026 年 1 月 10 日,安徽芯瑞达科技股份有限公司(证券代码:002983,证券简称:芯瑞达)发布公告,正式宣布完成第四届董事会换届选举及高级管理人员、证券事务代表聘任工作。
新一届董事会成员包括:非独立董事彭友(董事长)、唐先胜、王光照、李泉涌、吴疆(职工代表董事)、张红贵;独立董事程昔武、章军、吕国强。此次换届后,原独立董事黄荷暑女士、刘志迎先生不再担任公司任何职务。
高级管理人员及证券事务代表聘任:聘任李泉涌为 2026 年度轮值总经理(任期一年),王光照为副总经理,唐先胜为财务总监兼董事会秘书,屈晓婷为证券事务代表。除轮值总经理外,其余人员任期与第四届董事会任期一致。
作为公司创始人,新任董事长彭友为国家 "万人计划" 科技创业领军人才,深耕新型显示光电领域十余年,累计获得发明专利 28 项、实用新型专利 99 项、外观专利 16 项,在技术研发与产品设计领域获得市场广泛认可。
蓝思科技补选独立董事 汤湘希先生获提名为候选人
近日,蓝思科技股份有限公司(证券代码:300433,证券简称:蓝思科技)发布公告,披露公司于 2026 年 1 月 12 日召开第五届董事会第十次会议,审议通过《关于补选独立董事的议案》,同意提名汤湘希先生为公司第五届董事会独立董事候选人。
公告显示,汤湘希先生出生于 1963 年 10 月,博士研究生学历,现任中南财经政法大学会计学院教授、博士生导师,同时兼任中国商业会计学会副会长、中国成本研究会常务理事。其任职经历丰富,历任中南财经政法大学会计学院会计系副主任、主任,会计学院副院长,还曾担任财政部企业会计准则咨询委员会第一、二届委员。目前,汤湘希先生担任湖北省鄂旅投旅游发展股份公司、武汉元丰汽车电控系统股份有限公司等未上市公司独立董事,以及金鹰重型工程机械股份有限公司等上市公司独立董事,且已取得独立董事资格证书。
茂硕电源高管团队调整 王凡、陈国红履新 艾静卸任副总经理
2026 年 1 月 12 日,茂硕电源科技股份有限公司召开第六届董事会 2026 年第 1 次临时会议,完成高级管理人员团队调整,相关人事变动自本次董事会审议通过之日起生效。
经公司董事会提名委员会提名及审计委员会资格审查,董事会同意聘任王凡先生担任公司副总经理、财务总监职务,聘任陈国红女士担任公司副总经理职务,两人任期均至第六届董事会届满之日止。同时,董事会同意免去艾静女士的公司副总经理职务,艾静女士后续将不再在公司及子公司担任任何职务。
另据早先公告,茂硕电源于 2026 年 1 月 8 日收到艾静女士的辞职申请。艾静女士申请辞去公司董事、财务总监职务,辞职后仍将继续担任公司副总经理一职。
公告披露了新任高管的详细背景信息。王凡先生出生于 1989 年 8 月,中国国籍,无境外永久居留权,毕业于安徽大学金融学专业。其职业生涯履历丰富,2013 年 7 月加入中国重汽集团济南卡车股份有限公司,2017 年 5 月升任计划财务部会计室副主任;2020 年 7 月加入银丰生物工程集团有限公司,历任计划财务部财务经理、子公司财务总监;2022 年 3 月担任济南三千茶农茶业有限公司副总裁,分管财务工作;2025 年 5 月至 2026 年 1 月期间,任济南产业发展投资集团有限公司财务管理部资深经理。
陈国红女士出生于 1974 年 11 月,中国国籍,无境外永久居留权,毕业于济南大学工商管理专业。2000 年 4 月加入澳利集团有限公司,担任总经理助理并兼任职工董事;2023 年 12 月至 2026 年 1 月,任职于济南产发实业集团有限公司,担任董事会秘书、总经理助理职务。
闻泰科技聘任屠正锋为董事会秘书 杨沐不再代行相关职责
近日,闻泰科技股份有限公司发布公告称,公司于 2026 年 1 月 12 日召开第十二届董事会第二十四次会议,审议通过《关于聘任公司董事会秘书的议案》,正式聘任屠正锋先生为公司董事会秘书。
简历信息显示,屠正锋先生出生于 1976 年,拥有上海财经大学经济学学士、金融学硕士学位,以及复旦大学传播学博士学位,同时持有中国注册会计师、投资银行业务保荐代表人资格。其拥有 20 年以上投资银行业务经验,熟悉资本市场监管规则和 TMT 行业资本运作,过往曾担任中信证券投资银行 TMT 行业组联席负责人、申万宏源投资银行 TMT 行业部负责人、海通证券投资银行董事总经理、国金证券投资银行执行总经理等职务,于 2025 年 11 月加入闻泰科技。
维信诺完成董事会秘书变更 陶李接任相关职务
近日,维信诺科技股份有限公司(证券代码:002387,证券简称:维信诺)发布公告,披露公司董事会秘书变更相关事宜,徐凤英女士因工作调整辞去董事会秘书职务,公司聘任陶李先生为新任董事会秘书,相关人事变动已履行合规程序。
公告显示,维信诺董事会于 2026 年 1 月 15 日收到徐凤英女士提交的书面辞职报告。徐凤英女士原定任期至 2027 年 5 月 21 日,此次辞职后仍将在公司担任副总经理职务。
同日,维信诺召开第七届董事会第三十次会议,审议通过《关于聘任公司董事会秘书的议案》。经公司第七届董事会提名委员会资格审核,董事会同意聘任陶李先生担任公司董事会秘书,任期自本次董事会审议通过之日起至第七届董事会届满之日止。
资料显示,陶李先生为中国国籍,无境外居留权,1989 年出生,研究生学历,毕业于上海财经大学财务管理专业。入职维信诺前,其历任光大证券股份有限公司投资银行部高级经理、中信建投证券股份有限公司投资银行委员会总监。陶李先生已取得深圳证券交易所董事会秘书任职资格证书,具备履行该职责所需的职业道德、专业知识和工作经验。
龙腾光电核心技术人员赖信杰因个人原因离职 不影响公司研发及持续经营
2026 年 1 月 15 日,昆山龙腾光电股份有限公司(证券代码:688055,证券简称:龙腾光电)发布公告(公告编号:2026-002),披露核心技术人员赖信杰先生因个人原因辞去所任职务,相关离职手续已办理完毕,离职后其不再担任公司核心技术人员及其他任何职务。

公告显示,赖信杰先生为中国台湾籍,无其他境外永久居留权,硕士研究生学历。其职业履历丰富,曾先后任职于瑞利企业有限公司 CAD 设计部、力捷计算机股份有限公司光机设计部、瀚宇彩晶股份有限公司机构设计部,入职龙腾光电后曾任公司产品研发中心副总经理,是公司核心技术人员之一。截至公告披露日,赖信杰先生未持有公司股份。
关于离职相关后续安排,公告明确,赖信杰先生在公司任职期间主要负责的相关工作已妥善交接,其离职不会对公司研发项目的推进与实施构成影响。同时,赖信杰先生在任职期间因履行职务产生的知识产权均归公司所有,不存在任何相关纠纷或潜在纠纷,其离职不影响公司知识产权的完整性。此外,依据公司与赖信杰先生签署的保密条款,其在任职期间及离职后均需对公司商业秘密承担保密义务,截至公告披露日,公司未发现其存在违反保密义务的情形。
拓荆科技董事变更:齐雷先生辞职 张憬怡女士候选非独立董事
2026 年 1 月 10 日,拓荆科技股份有限公司(证券代码:688072,证券简称:拓荆科技)发布公告,披露公司董事齐雷先生辞职及补选非独立董事相关事宜。
公告显示,齐雷先生此前担任公司第二届董事会董事、董事会审计委员会委员及董事会战略规划委员会委员。因个人工作原因,齐雷先生提交书面辞职报告,其辞职于 2026 年 1 月 9 日送达公司董事会之日起生效,原定任期至 2027 年 1 月 4 日。离任后,齐雷先生将不再在公司及控股子公司任职,且无未履行完毕的公开承诺。
为完善公司治理结构、保障董事会规范运作,公司股东国投(上海)科技成果转化创业投资基金企业(有限合伙)提名张憬怡女士为第二届董事会非独立董事候选人。
公开简历显示,张憬怡女士出生于 1984 年,毕业于伦敦政治经济学院风险与随机过程专业,获硕士研究生学位。其从业经历丰富,2008 年 11 月至 2010 年 3 月任瑞信方正证券有限责任公司投资银行企业融资部分析师;2010 年 4 月至 2011 年 2 月任中德证券有限责任公司投资银行大项目发起部分析师;2011 年 3 月至 2012 年 1 月任瑞士信贷集团(香港)投资银行企业融资部分析师;2012 年 2 月至 2016 年 4 月任中央汇金投资有限责任公司证券机构管理部一级经理;2016 年 4 月至 2017 年 12 月任安邦保险海外投资部副总裁;2017 年 12 月至今,担任国投创业投资管理有限公司先进制造投资部投资总监。
科大讯飞选举段大为为第七届董事会职工代表董事
近日,科大讯飞股份有限公司(证券代码:002230,证券简称:科大讯飞)发布公告,经职工代表大会选举,段大为先生当选为公司第七届董事会职工代表董事。其任期将与公司股东会选举产生的董事任期保持一致,共同组成公司第七届董事会。
资料介绍,段大为先生具备丰富的从业经历与专业资质。1993 年他毕业于东北财经大学,获经济学学士学位;1999 年于该校取得经济学硕士学位;2010 年斩获美国密苏里州立大学 MBA 学位。职业生涯中,他曾先后在吉林化工集团、吉林省电子集团、三一集团及三一重工股份有限公司担任高级领导职务,在大型企业集团财务管理、证券投资、国际合作领域积累了深厚的工作阅历和领导经验。凭借突出的专业能力,段大为先生曾荣获 2008 年度 “中国 CFO 年度人物”、2019 年度 “中国卓越 CFO 领导力大奖” 等荣誉称号,同时担任上海国家会计学院、东北财经大学会计学院兼职硕士生导师。目前,他还兼任天津讯飞融资租赁有限公司董事长、讯飞医疗科技股份有限公司董事。
乐凯胶片副总经理杜彦飞因工作需要离任 仍任职控股子公司
2026 年 1 月 14 日,乐凯胶片股份有限公司发布公告,披露公司副总经理杜彦飞先生因工作需要提交辞职报告,相关离任事项已按规定履行程序。
公告显示,杜彦飞先生此次离任的职务为公司副总经理,离任时间为 2026 年 1 月 14 日,其原定任期到期日为 2026 年 3 月 20 日。值得注意的是,杜彦飞先生辞职后并未脱离公司体系,仍将担任公司控股子公司乐凯光电材料有限公司董事长职务。
欧莱新材补选刘嘉曦为非独立董事候选人 完善公司治理结构
近日,广东欧莱高新材料股份有限公司发布公告,宣布补选刘嘉曦先生为公司第二届董事会非独立董事候选人,以完善公司治理结构,保障董事会规范运作。
公告显示,此次补选源于公司原非独立董事黄佳女士因内部职务调整原因辞去相关职务。为保障公司治理的连续性与规范性,经公司股东国投(广东)科技成果转化创业投资基金合伙企业(有限合伙)推荐提名,并经公司董事会提名委员会资格审查通过,欧莱新材于 2026 年 1 月 13 日召开第二届董事会第十七次会议,审议通过了《关于补选非独立董事的议案》,同意补选刘嘉曦先生为非独立董事候选人。
简历信息显示,刘嘉曦先生出生于 1993 年,中国国籍,无境外永久居留权,毕业于布里斯托大学金融与投资专业,获硕士研究生学历。2020 年 3 月至今,其担任国投创业投资管理有限公司投资经理。
大族激光独立董事王天广因个人原因辞职 补选前将继续履职
2026 年 1 月 16 日,大族激光科技产业集团股份有限公司(证券代码:002008,证券简称:大族激光)发布公告(公告编号:2026002),披露公司独立董事王天广先生因个人原因申请辞职。
公告显示,王天广先生原定任期为 2021 年 4 月 28 日至 2027 年 5 月 7 日,此次辞职后,其将不再担任公司任何职务。
截至本公告披露日,王天广先生未持有大族激光股份,亦不存在应履行而未履行的承诺事项。大族激光在公告中表示,对王天广先生任职期间为公司所做出的贡献表示衷心感谢。
结语:从董事会规范换届、高管团队精准补位,到核心技术人员平稳交接、专业独立董事科学提名,这12家上市公司的集中人事调整,始终锚定合规运作、战略适配与经营稳定三大核心。行业资深精英补位关键岗位,强化决策与执行能力;年轻化、专业化人才注入新鲜活力,适配高景气赛道创新需求;离职人员工作无缝衔接,最大限度保障经营连续性。此次开年人事调整潮,不仅为相关企业全年战略落地筑牢人才基石,更折射出资本市场主体在行业迭代中的稳健调适逻辑。随着新团队磨合到位、履职深化,这些企业有望在技术创新、风险管控与价值增长上释放更强动能,为资本市场高质量发展注入新活力。
2025年全球Mini LED背光市场规模达143亿美元,中国市场贡献六成作者:佚名 26-01-14
TCL华星2025年营收预计破千亿,全年净利润预计超80亿元作者:pjtime资讯组 26-01-13
康冠科技携多款AI智能终端亮相CES 2026作者:pjtime资讯组 26-01-13
HKC惠科携RGB-MiniLED与1080Hz高刷双旗舰亮相现场CES2026,引领电竞与创作视觉新标杆!作者:pjtime资讯组 26-01-13
CCBN2026-全球视听全产业链科技创新与应用盛会蓄势待发作者:pjtime资讯组 26-01-13
巨头领衔,显示产业涨价大潮来临!2026年采购要“从紧从快”了吗?作者:萧萧 26-01-12
重庆康佳光电斩获行业创新十强并成为首批委员单位作者:pjtime资讯组 26-01-15
闻泰科技、蓝思科技、康佳、苏大维格、沪电股份、有研新材等13企披露出售/收购/融资/投资等资本运作新动向作者:佚名 26-01-13
康佳、领益智造、莱宝高科、格科微、达科、鹏鼎控股、超声电子等14企披露并购/募资/增资扩产等资本新动向作者:佚名 25-12-26