康佳、沪电股份、东山精密、领益智造、联合光电、探路者等14企披露最新资本运作动向
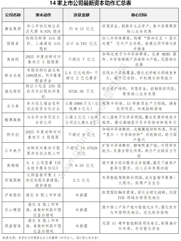
随着 2025 年步入尾声,半导体与光学显示领域的资本热潮却持续升温。12月初,康佳、探路者、美迪凯、联合光电、福光股份、合力泰、翰博高新、阿石创、江丰电子、 奥瑞德、四维图新、沪电股份、东山精密、领益智造14家上市公司密集发布重磅资本公告,涵盖股权转让、跨界收购、定向募资、产业基金设立等多元运作,共同勾勒出中国半导体显示产业加速整合、向上突围的战略图景,彰显产业在 AI 算力爆发与显示技术迭代背景下的蓬勃活力。

从"聚焦主业"到"跨界破圈",多元资本策略精彩纷呈:康佳集团以 9.15 亿元转让武汉天源 9.83% 股份,聚焦核心业务;探路者豪掷 6.78 亿元收购两家芯片公司,跨界布局 "感知交互 + 显示处理" 芯片赛道;美迪凯推出 7 亿元定增方案,深耕 MEMS 光学与半导体棱镜领域;沪电股份等三家企业加速港股上市,拓展国际融资渠道。产业资源加速流动,资本与技术深度融合,共同奏响中国半导体显示产业 "国产替代" 与 "全球竞争" 的时代强音。
康佳集团 9.15 亿转让武汉天源 9.83% 股权,回笼资金聚焦核心业务
近日,康佳集团股份有限公司发布关联交易公告,拟通过非公开协议转让方式,向华润资产管理 (深圳) 有限公司(以下简称“资产深圳”)转让其持有的武汉天源集团股份有限公司66,283,973 股股份,占武汉天源截至 2025 年 11 月 27 日总股本的 9.83%。本次转让价格确定为 13.80 元 / 股,交易总价款合计约 9.15 亿元。
据悉,康佳集团目前持有武汉天源 79,583,973 股股份,占其总股本的 11.81%,该部分股份已解除限售。本次交易完成后,康佳集团对武汉天源的持股数量将降至 13,300,000 股,而资产深圳将成为武汉天源持股 9.83% 的重要股东。值得注意的是,资产深圳为中国华润有限公司全资子公司,而康佳集团的控股股东为磐石润创 (深圳) 信息管理有限公司,双方实际控制人均为中国华润,因此本次交易构成关联交易。
康佳集团表示,此次转让非主业资产的目的是为了集中资源聚焦核心业务发展,加快剥离非主业资产,快速回笼资金以补充公司经营所需。公告明确指出,本次交易不存在损害公司及其他股东利益,特别是中小股东利益的情形。
探路者 6.78 亿跨界收购双半导体企业,构建 “感知交互 + 显示处理” 芯片生态
探路者控股集团股份有限公司12 月 1 日公告,拟以自有资金合计 6.783 亿元收购两家半导体企业各 51% 股权,分别以 3.213 亿元收购深圳贝特莱电子科技股份有限公司(简称 "贝特莱")51% 股权,以 3.57 亿元收购上海通途半导体科技有限公司(简称 "上海通途")51% 股权。此次交易标志着这家传统户外用品企业全面切入半导体赛道,构建 "感知交互 + 显示处理" 的芯片产业布局。

贝特莱作为国家高新技术企业,专注于数模混合信号链芯片及解决方案设计,构建了指纹识别芯片、触控芯片及专用 MCU 芯片三大核心产品线。在智能门锁指纹识别领域,其产品连续多年位居行业第一,首创的 FD 唤醒技术显著降低指纹模组待机功耗,在识别精度、响应速度等关键指标上具备极强竞争力;触控芯片已进入头部笔电品牌供应链,电容式主动笔芯片全面导入头部客户;专用 MCU 芯片凭借高集成度、低功耗优势,在智能家居、工业控制领域具备差异化竞争力。财务数据显示,贝特莱已实现扭亏为盈,2025 年 1-8 月实现净利润 1773.36 万元,较 2024 年全年净亏损 2519.15 万元大幅改善。
上海通途则聚焦 IP 技术授权与芯片设计研发,在图像及视频处理领域积累了深厚的技术储备。其核心技术包括帧率转换、超分辨率、Demura 图像校正等,相关 IP 已授权给超过 20 家中大型芯片公司,广泛应用于手机 AP 芯片、AMOLED 驱动芯片、AR/VR 芯片、车载 ADAS 芯片等场景;自主研发的屏幕桥接芯片面向高端 OLED 屏智能手机换屏市场,在显示性能、兼容性及成本方面优势显著,出货量位列行业前列。得益于业务快速扩张,上海通途 2025 年 1-8 月实现营业收入 1.05 亿元,净利润 1888.61 万元,分别较 2024 年全年增长 86.58% 和 240.95%。
对于此次跨界收购,探路者表示,这是公司把握人工智能产业发展机遇、布局半导体核心赛道的战略举措,具有多重战略意义。
在技术层面,本次收购将助力探路者构建面向智能科技应用的技术底座。贝特莱在感知交互领域的技术积累,将与公司现有芯片业务形成互补,拓展模拟及数模混合芯片市场的产品维度;上海通途的 IP 技术资源则将增强公司在显示驱动、视频处理等方向的技术竞争力,形成 "感知交互 + 显示处理" 的完整技术链条。通过整合两家公司的 230 余项知识产权和 70 余名研发人员,探路者芯片业务的研发实力将得到显著提升。
在市场层面,标的公司的客户资源将有效拓展探路者的业务边界。贝特莱覆盖智能终端、智能家居、可信安防等多个场景,客户包括头部消费电子品牌商、电子 OEM/ODM 厂商;上海通途则深耕显示领域,客户涵盖中大型芯片设计公司、智能视觉方案提供商。通过此次收购,探路者的下游应用领域将延伸至更广泛的消费电子市场、工业控制市场及智能驾驶等新兴市场,客户结构得到优化。
在产业层面,两家标的公司均处于国产化替代的核心赛道。贝特莱在数模混合信号链芯片领域的领先地位,上海通途在图像视频处理 IP 领域的技术优势,均契合国家半导体产业发展战略。收购完成后,探路者将显著提升在芯片行业的综合竞争力,受益于国产化替代进程,为公司构建新的盈利增长极。
美迪凯 7 亿募资押注光电子半导体,加速 MEMS 与棱镜产业化落地
2025 年 12 月 1 日,杭州美迪凯光电科技股份有限公司(证券代码:688079,证券简称:美迪凯)召开第三届董事会第七次会议,审议通过 2025 年度向特定对象发行 A 股股票预案。公司计划募集资金不超过 7 亿元,用于 MEMS 器件光学系统制造、半导体工艺键合棱镜产业化及补充流动资金三大方向,旨在抢抓光电子与半导体行业发展机遇,进一步完善产品矩阵与产能布局,巩固细分领域竞争优势。
本次募集资金总额不超过 7 亿元,扣除发行费用后将按规划投入三大方向,其中 3 亿元用于 MEMS 器件光学系统制造项目,2 亿元投向半导体工艺键合棱镜产业化项目,2 亿元用于补充流动资金,项目总投资合计 9.38 亿元。

“MEMS 器件光学系统制造项目”拟投入金额47,447.39万元,其中拟使用募集资金投入 30,000.00 万元。项目依托公司在半导体声光学领域积淀的深厚工艺技术与成熟量产体系,重点扩充 Micro LED 芯片及其他 MEMS 器件的产能规模,系统性提升公司研发与产业化综合实力。通过抢占 Micro LED 商业化战略窗口期,公司将充分发挥先发优势布局新兴赛道。同时,项目将完善 Micro LED 芯片及其他MEMS 器件的产能配套,精准响应下游客户规模化交付的需求。项目还将加速包括Micro LED芯片在内的 MEMS 器件的市场验证与迭代进程,丰富产品服务矩阵,深度契合公司多元化发展的布局,为公司长期业务增长注入新动能。
半导体工艺键合棱镜产业化项目拟投入金额26,310.89万元,其中拟使用募集资金投入 20,000.00 万元。项目采用超精密加工、半导体光刻及棱镜键合等复合工艺,产品主要应用于手机潜望式长焦镜头,可显著提升光学变焦能力与成像质量。随着智能手机市场触底反弹及潜望式镜头渗透率快速提升(预计 2025 年渗透率达 20%,对应全球出货量近 2 亿台),高性能棱镜市场需求持续旺盛。公司通过自主研发的半导体制程棱镜加工技术,有效解决传统工艺的炫光、对比度不足等问题,项目实施后将扩大产能规模,巩固公司在该蓝海市场的领先优势。
根据预案披露,本次发行采用向特定对象发行方式,发行对象为不超过 35 名符合中国证监会规定条件的合格投资者,包括证券投资基金管理公司、证券公司、保险机构投资者、合格境外机构投资者等。
联合光电 2.6 亿收购长益光电,配套募资 2 亿加码泛安防镜头产能
中山联合光电(300691.SZ)近日披露重大资产重组草案,拟通过发行股份方式作价 2.6 亿元收购东莞市长益光电股份有限公司 100% 股权,并同步募集不超过 2 亿元配套资金用于泛安防及智能产品光学镜头建设项目。此次交易旨在强化公司在光学镜头领域的综合竞争力,实现产品矩阵互补与产业链协同,助力公司抢占安防、手机等核心应用市场增长红利。
根据重组草案,联合光电本次交易分为发行股份购买资产与募集配套资金两部分。在收购环节,公司将向长益光电 11 名股东发行 1606.92 万股 A 股普通股,发行价格为 16.18 元 / 股,占发行后总股本的 5.64%(不考虑配套募资)。交易对方包括长益光电控股股东王锦平、殷海明,以及深圳创益、深圳勤益等员工持股平台及核心管理人员。
根据业绩承诺协议,长益光电 2025 年、2026 年、2027 年承诺净利润分别不低于 3100 万元、2900 万元、3200 万元,三年累计不低于 9200 万元,若未达承诺目标,交易对方将以股份方式进行补偿。
配套募资方面,公司拟向不超过 35 名特定投资者发行股份,募集资金不超过 2 亿元,其中 1.83 亿元用于泛安防及智能产品光学镜头建设项目,1700 万元支付中介机构费用。募集资金项目将进一步扩大标的公司产能规模,提升其在消费类泛安防领域的供货能力。
交易完成后,联合光电将实现 "专业安防镜头 + 消费类泛安防镜头 + 手机镜头" 的全产品线覆盖,既能借助长益光电的规模化制造能力降低生产成本,又能通过自身研发优势赋能标的公司技术升级,同时共享客户资源与销售网络,进一步提升市场份额。
福光股份 6726 万剥离小屯派 25% 股权,关联交易优化资产结构
12 月 2 日,福建福光股份有限公司发布公告,宣布拟将持有的北京小屯派科技有限责任公司(简称 “小屯派”)25% 股权及对应股权回售权,以 6726.36 万元的价格转让给关联方福建福光科技集团有限公司(简称 “福光科技集团”)。交易完成后,福光股份将彻底退出对小屯派的持股,此举旨在优化资产结构、回笼资金,有效控制投资风险。
回溯投资历程,福光股份于 2021 年以 5000 万元增资小屯派并取得 25% 股权,初衷是看中小屯派制冷型红外机芯等核心产品与公司红外镜头业务的上下游互补性,以及其业绩增长潜力。然而,受行业调整、自身经营等多重因素影响,小屯派业绩未达预期,还面临资金周转困难、融资渠道不畅等问题,经营发展不确定性显著增加,导致原投资目标难以实现。
为扭转这一局面,福光股份决定出售该部分股权,通过回笼资金聚焦核心业务发展,进一步提高资源配置效率。公告显示,交易所得款项将全部用于公司后续经营发展,为主营业务升级、技术研发等提供资金支持。
标的公司小屯派成立于 2015 年 12 月,主营业务包括电子专用设备、光学仪器、智能车载设备、安防设备等产品的研发、制造与销售。财务数据显示,截至 2025 年 9 月 30 日,小屯派资产总额 1.33 亿元,净资产 6550.88 万元;2025 年 1-9 月实现营业收入 1931.27 万元,净利润为 - 513.15 万元(未经审计);2024 年度实现净利润 285.55 万元(经审计)。
合力泰牵头设立 3 亿产业基金,深耕半导体 AI 等新质生产力领域
近日,合力泰科技股份有限公司发布公告称,公司拟以自有资金 5000 万元,携手合作方共同设立福建福金信科创业投资合伙企业(有限合伙)(暂定名,简称 “福金信科基金”),基金总规模达 3 亿元,重点布局半导体、人工智能、新一代信息技术、新型显示、新材料等行业及其上下游优质创业投资项目和潜在并购标的。
福建省电子信息产业股权投资管理有限公司作为普通合伙人及基金管理人,认缴出资 2000 万元,持股 6.67%;福建星网锐捷通讯股份有限公司、合力泰、福建省金投金鹏创业投资基金合伙企业(有限合伙)、福州市创业投资有限责任公司作为有限合伙人,分别认缴出资 8000 万元、5000 万元、9000 万元、6000 万元,对应持股比例 26.67%、16.67%、30%、20%。
对于此次投资的背景,合力泰表示,星网锐捷与公司同为上市公司,具备高新技术领域资源优势;福建金投金鹏基金、福州创投作为省市级国资出资平台,能整合资金与政策资源,推动政企多领域合作;电子产投公司作为控股股东福建省电子信息集团的控股子公司,可依托深厚产业资源与专业投资能力把控投资方向。公司在保障日常经营资金需求的前提下参与基金设立,既能借助专业机构储备培育优质项目,又能依托各方资源优势获取战略发展机会,加速公司发展战略落地。
翰博高新出资 2 亿参设合资公司,携手布局高附加值湿电子化学品
2025 年 12 月 1 日,翰博高新材料 (合肥) 股份有限公司(证券代码:301321,证券简称:翰博高新)发布公告称,公司已审议通过与北京芯进科技有限公司(以下简称 “北京芯进”)、青岛初芯瑞伯创业投资基金合伙企业 (有限合伙)(以下简称 “初芯瑞伯基金”)共同投资设立合资公司的相关议案,三方将携手布局高附加值湿电子化学品领域,打造协同发展新平台。
本次设立的合资公司暂定名为合肥芯东进新材料科技有限公司,目标认缴出资总额达 44,000 万元。其中,翰博高新拟以自有或自筹资金认缴 20,000 万元,占股 45.4545%;北京芯进同步认缴 20,000 万元,持股比例相同;初芯瑞伯基金认缴 4,000 万元,占股 9.0910%。值得注意的是,初芯集团通过控制北京芯进与初芯瑞伯基金,合计持有标的公司 54.5455% 股权,将成为合资公司实际控制人,而翰博高新不取得控股权,标的公司不纳入其合并报表范围。
此次投资的核心目标是联合各方资源,共同投资或收购外资在华湿电子化学品项目。翰博高新表示,湿电子化学品领域具备高技术壁垒与高增长潜力,合资公司作为专项控股平台,将整合资金、技术、市场与管理资源形成协同效应。通过引入专业投资机构,不仅能有效分散投资风险、提升项目运作专业化水平,更能帮助公司快速切入目标领域,获取先进生产技术与优质客户资源,突破技术瓶颈,进一步强化在高端显示及半导体材料领域的核心竞争力。
阿石创拟募资 9 亿加码半导体材料,助力核心领域国产替代
福建阿石创新材料股份有限公司(证券代码:300706,证券简称:阿石创)发布 2025 年度向特定对象发行 A 股股票预案,公司拟通过定向增发募集资金不超过 9 亿元,用于光掩膜版材料、超高纯半导体靶材、半导体材料研发及补充流动资金和偿还银行贷款等项目,旨在进一步巩固公司在 PVD 镀膜材料领域的优势地位,助力半导体核心材料国产替代。

9 亿元资金将精准投向四大方向:超高纯半导体靶材项目拟使用 3.55 亿元,占比 39.45%;半导体材料研发项目拟投入 2 亿元,占比 22.22%;光掩膜版材料项目拟使用 1.45 亿元,占比 16.11%;补充流动资金及偿还银行贷款 2 亿元,占比 22.22%。在募集资金到位前,公司可自筹资金先行投入募投项目,后续再予以置换。
阿石创作为国内 PVD 镀膜材料领域的领先企业,在显示用钼靶、硅靶领域已建立领先优势,部分半导体先进制程用靶材已通过客户认证并取得批量订单。本次募资项目的实施,将助力公司进一步向半导体高端靶材领域延伸,形成 “显示材料 + 半导体材料” 双轮驱动格局,打破国外在光掩膜版用靶材等领域的垄断,填补国内供给空白,为半导体产业链安全提供支撑。
江丰电子拟募资超 19 亿,加码半导体靶材与精密零部件,护航产业链自主可控
近日,宁波江丰电子材料股份有限公司(证券简称:江丰电子,证券代码:300666)发布向特定对象发行股票并在创业板上市募集说明书(修订稿),计划募资不超过 194,782.90 万元,聚焦主营业务拓展,涵盖新产品研发、产能扩张、研发升级及资金优化等多个维度,助力我国半导体产业链自主可控进程。
受益于人工智能、5G 通信、云计算等下游需求增长,全球半导体溅射靶材市场空间广阔,预计 2027 年全球规模将达 251.10 亿元;半导体精密零部件领域同样需求旺盛,2025 年中国市场规模预计达 1,384 亿元。
作为国内超高纯金属溅射靶材龙头企业,江丰电子已打破日美企业长期垄断,产品批量应用于 7nm、5nm 先进制程芯片制造,进入 3nm 技术节点供应链,客户涵盖台积电、SK 海力士、中芯国际等全球知名厂商。此次募资是公司顺应行业趋势、响应政策号召的重要布局,将进一步巩固技术优势与市场地位。

年产 5,100 个集成电路设备用静电吸盘产业化项目:总投资 109,790 万元,拟使用募资 99,790 万元,由全资子公司宁波晶磐、北京江丰实施。静电吸盘作为半导体设备核心耗材,国产化率不足 10%,项目将突破关键技术瓶颈,填补国内空白,达产后预计税后内部收益率 35.07%。
年产 12,300 个超大规模集成电路用超高纯金属溅射靶材产业化项目:总投资 35,000 万元,拟使用募资 27,000 万元,在韩国建设海外生产基地,聚焦铝、钛、钽、铜等靶材扩产,服务 SK 海力士、三星等海外客户,完善全球化布局,达产后预计税后内部收益率 11.75%。
上海江丰电子研发及技术服务中心项目:总投资 9,992.90 万元,充分利用长三角产业资源,升级研发检测能力,拓展前沿金属材料研发,同时打造综合性服务中心,提升客户响应效率。
奥瑞德拟签 6.34 亿重大采购协议,加码算力综合服务业务规模
近日,奥瑞德光电股份有限公司(证券代码:600666,证券简称:奥瑞德)发布公告称,公司拟与 X 公司签署《综合技术服务协议》,计划通过采购综合技术服务(含计算资源及相关技术支持)提升业务规模,协议总金额约 63,451.24 万元(约 6.34 亿元)。
根据公告披露,本次合作服务期限分两阶段执行,每阶段均为 24 个月。第一阶段,X 公司将为奥瑞德提供计算资源及配套综合技术服务;第二阶段,奥瑞德可根据业务需求选择延续全套服务,或仅保留计算资源采购、不再享受其他技术服务。两阶段服务期满后,公司有权按协议约定价格继续采购相关服务。
奥瑞德表示,本次协议签署符合公司战略规划,旨在增强相关业务领域的规模优势,通过丰富资源类型满足下游客户差异化需求,为公司算力综合服务业务发展注入持续动能。协议履行不会影响公司业务独立性,主营业务也不会对合作方形成依赖。
四维图新 ODI 备案落地,2.5 亿加码鉴智开曼成第一大股东
2025 年 12 月 1 日,北京四维图新科技股份有限公司(证券代码:002405,证券简称:四维图新)发布对外投资及财务资助关联交易进展公告,宣布公司已顺利完成本次交易相关的境外投资备案(ODI)手续,全部交易文件签署完毕,并已向交易相关方提供 2.5 亿元人民币借款,本次交易交割工作正有序推进。
交易核心内容包括两部分:一是以 2.5 亿元人民币现金认购 PhiGent Robotics Limited(下称 “鉴智开曼”)发行的 138,423,368 股 C + 类优先股;二是通过转让公司所持四维图新智驾(北京)科技有限公司 100% 股权,认购鉴智开曼发行的 1,092,383,785 股普通股。上述两项交易完成后,四维图新将合计持有鉴智开曼 39.14% 股份,成为其第一大股东,但不构成控股关系。
因涉及境外企业股份认购,公司需完成 ODI 备案手续后方可正式实施投资。为保障交易顺利推进,公司此前约定在 ODI 备案完成前,向鉴智开曼间接全资子公司北京鉴智科技有限公司(下称 “北京鉴智”)提供与现金增资等额的 2.5 亿元人民币借款,并无偿获得鉴智开曼签发的购股权证,待备案完成后可按约定价格行权认购对应股份,该借款与本次投资共同构成本次关联交易的核心内容。
公告显示,截至 2025 年 11 月 28 日,本次交易的关键进展已全部落地:其一,公司已成功办理完成北京市发展和改革委员会、北京市商务局、国家外汇管理局北京市分局等相关部门的境外投资备案手续,并领取了对应的证书及批复文件;其二,《购股权证购买协议》《股份转让协议》《贷款协议》等全部交易文件均已完成签署;其三,公司已收到鉴智开曼签发的购股权证,并于 2025 年 11 月 28 日按《贷款协议》约定,向北京鉴智足额支付 2.5 亿元人民币借款。
全球 PCB 龙头沪电股份拟赴港上市,递交上市申请材料
近日,全球领先的 PCB(印刷电路板)解决方案提供商沪士电子股份有限公司(以下简称 “沪电股份”)披露赴港上市申请版本,拟通过 H 股发行拓宽国际融资渠道,深化全球化战略布局。
沪电股份深耕数据通讯、智能汽车、工业控制三大核心应用领域,产品广泛服务于高速网络交换机及路由器、AI 服务器及 HPC(高性能计算)、通用服务器、智能座舱、自动驾驶域控制器等关键场景。其中,400G/800G 高速网络交换机 PCB 已实现规模化供应,1.6T 产品具备量产能力并启动出货,3.2T 及下一代产品的技术预研与产能准备正积极推进。
2022 年至 2024 年,营业收入从人民币 83.36 亿元增至 133.42 亿元,归属于公司股东的净利润从 13.62 亿元增至 25.87 亿元,毛利率从 27.9% 提升至 31.7%,盈利能力持续优化。2025 年上半年,公司实现营业收入 84.94 亿元,同比增长 56.6%,归母净利润 16.83 亿元,同比增长 47.5%,增长动能充沛。
产能布局方面,沪电股份目前在中国昆山、黄石、金坛及泰国拥有五大生产基地,总建筑面积超 87 万平方米。其中,泰国生产基地于 2024 年启动试运营,聚焦高速网络交换机及路由器、AI 服务器及智能汽车应用 PCB 生产,将进一步完善全球化产能布局,提升供应链韧性。
此次 H 股发行募资净额拟用于产能扩张、核心技术研发、战略投资并购及营运资金补充,将助力公司巩固全球市场领先地位,更好把握 AI 算力爆发与汽车电动化、智能化带来的行业机遇。
东山精密 H 股发行申请获证监会接收,募资加码产能与战略并购
苏州东山精密制造股份有限公司已于2025年11月18日向香港联合交易所有限公司递交了发行境外上市外资股(H股)并在香港联交所主板挂牌上市(以下简称“本次发行上市”)的申请。公司根据相关规定已向中国证券监督管理委员会报送了关于公司本次发行的备案申请材料,并于近日获中国证监会接收。
根据上市申请文件,东山精密此次港股上市募集资金将主要用于三大方向:一是建设新设施及升级现有生产设施与产线,提升核心产品产能与智能化水平;二是潜在战略投资或收购,聚焦 PCB、精密组件及光模块行业价值链,强化技术与市场领先地位;三是偿还部分现有债务及补充营运资金,优化财务结构与流动性。
AI 硬件龙头领益智造 H 股备案获证监会接收,募资加码研发与产能
2025年12月1日晚间,领益智造股份有限公司《关于发行 H 股备案申请材料获中国证监会接收的公告》,公司已于2025 年11 月20日向香港联交所递交了发行H股股票并在香港联交所主板挂牌上市的申请,已根据相关规定向中国证券监督管理委员会报送了本次发行上市的备案申请材料并于近日获中国证监会接收。
申请材料显示,领益智造是全球领先的AI硬件智能制造平台,致力于为全球客户提供一站式智能制造 服务及解决方案。秉持精益化、数据化、自动化及绿色化的新制造核心经营理念,打造了覆盖从核心材料、精密功能件、模块到精品组装的全链条产品矩阵,广泛应 用于AI硬件(涵盖AI终端设备、机器人及企业级商用服务器)、汽车以及低空经济等核 心前沿领域。
此次 H 股募资计划将主要用于提升研发能力、产能升级、战略投资及收购、拓展海内外生产基础设施,以及补充营运资金等,助力公司巩固行业领先地位。
结语:14 家企业的战略布局,折射出中国半导体显示产业正迎来黄金发展期。在国家战略引导与市场需求双重引擎驱动下,行业呈现出 "多元并存、创新引领" 的蓬勃态势:一方面,康佳等企业通过聚焦主业、剥离非核心资产提升核心竞争力;另一方面,探路者等企业跨界布局芯片赛道,抢占 AI 时代战略制高点。技术突破与产能扩张双轮驱动,共同构建起中国半导体显示产业自主可控的新格局。
从康佳的"聚焦战略"到探路者的"跨界转型",从美迪凯的"专精特新"到江丰电子的"全球布局",这些资本动作的背后,彰显中国企业对半导体显示产业链"卡脖子" 环节的精准卡位与战略深耕。随着 AI 算力爆发、汽车电子变革与显示技术迭代,这些前瞻性布局有望在 2026-2027 年迎来集中收获期,推动中国半导体显示产业从规模优势向技术优势华丽转身,加速实现从产业大国到产业强国的历史性跨越。
站在 2025 年岁末回望,这 14 家企业的资本布局,已成为中国半导体显示产业"破茧成蝶" 的生动注脚。它们的每一步战略落子,都在为中国科技产业的未来筑牢根基。随着产业链自主可控进程加速,中国半导体显示产业关键环节国产化率将快速突破,高端显示面板自给率将大幅提升,为我国科技自立自强写下浓墨重彩的篇章。
美迪凯拟募资 7 亿元加码光电子与半导体赛道 聚焦 MEMS 与棱镜产业化布局作者:佚名 25-12-02
胜科纳米全资子公司拟投 5 亿元 建设青岛检测分析能力提升项目作者:佚名 25-11-28
总投资20亿元!BOE华灿光电又一LED项目投产作者:佚名 25-11-28
破局硬件内卷:2025电视行业AI交互为何成关键变量?作者:pjtime资讯组 25-11-18
康佳、歌尔、闻泰科技、杉杉股份、英唐智控等10企披露最新资本操作动向作者:佚名 25-11-16
电视行业增长逻辑迭代:从规模扩张到“技术+场景”赋能作者:pjtime资讯组 25-11-14
康佳集团 35 亿元债券增信 “换帅”:华润股份接棒担保,融资成本显著优化作者:佚名 25-11-12
从“买硬件”到“买体验”,电视行业的深层变革何在?作者:pjtime资讯组 25-11-11