维信诺、康佳、京东方、歌尔股份、龙旗科技、华显光电等14企披露最新落子/投资/募资/并购重组等资本运作动向
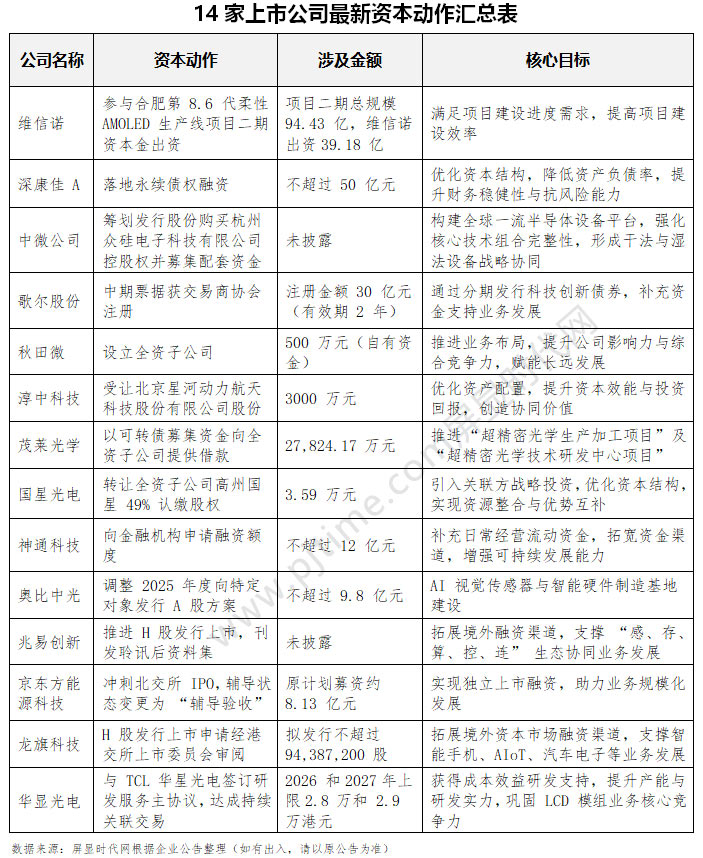
2025 年末收官之际,科技领域资本动作密集落地。维信诺、京东方、中微公司、华显光电、歌尔股份、国星光电、龙旗科技等 14 家显示与半导体、车载、智能硬件领域头部企业集中披露资本运作动态,涵盖增资扩产、并购重组、境外上市、募资融资等多元举措,精准对接技术攻坚、产能扩张与全球化布局需求。

从维信诺加码 AMOLED 生产线、中微公司并购半导体设备企业,到兆易创新、龙旗科技冲刺境外上市,14 家企业的资本动作精准覆盖半导体制造、柔性显示、智能穿戴、汽车电子等关键赛道。在 2025 年资本向硬科技加速聚集、创投行业回暖的背景下,这场年末资本‘收官战’不仅勾勒出企业深耕核心技术、完善产业链布局的战略图景,更折射出国产替代浪潮中,资本与硬科技深度融合、赋能产业升级的鲜明趋势。
39.18亿加注!维信诺增持合肥AMOLED项目股权至37.73%
12 月 19 日,维信诺科技股份有限公司(证券代码:002387,证券简称:维信诺)发布公告,披露合肥第 8.6 代柔性有源矩阵有机发光显示器件(AMOLED)生产线项目投资进展,公司拟与合肥建翔投资有限公司(以下简称 “合肥建翔”)、合肥鑫城控股集团有限公司(以下简称 “合肥鑫城”)签署《投资合作协议二》,启动项目公司二期资本金出资工作。
据悉,该项目此前已完成首期资本金募集。2024 年,维信诺经董事会及临时股东大会审议通过,同意与合肥建翔、合肥鑫城合作投资建设该项目,项目总投资 550 亿元,以全资子公司合肥国显科技有限公司(以下简称 “合肥国显”)作为投资、建设及运营平台。首期注册资本金 20 亿元已全部到位,其中合肥建翔、合肥鑫城各出资 8 亿元,分别持股 40%,维信诺出资 4 亿元,持股 20%。首期增资完成后,合肥国显未纳入维信诺合并报表范围。
根据新签署的《投资合作协议二》,二期资本金规模为 94.43 亿元,三方出资方案明确:合肥建翔与合肥鑫城各出资 27.625 亿元,出资后持股比例均为 31.13%;维信诺出资 39.18 亿元,出资后持股比例提升至 37.73%。二期资本金全部到位后,合肥国显注册资本将增至 114.43 亿元,且仍不纳入维信诺合并报表范围。

本次增资各方均以货币形式出资,维信诺的出资资金来源于自筹,具体为向进银新型政策性金融工具有限公司申请的 39.18 亿元新型政策性金融工具。
对于本次增资的目的,维信诺表示,此举是基于项目建设进度的实际需要,将有助于提高项目建设效率。由于项目建设周期较长,注册资本金将按建设进度分期投入,短期内不会对公司财务状况、经营成果及现金流量产生重大影响,长期影响将视项目推进及实施情况而定。
落地50亿永续债权!康佳集团优化资本结构增强抗风险力
12 月 19 日,康佳集团股份有限公司(证券简称:深康佳 A、深康佳 B;证券代码:000016、200016)发布公告,宣布公司与控股股东磐石润创(深圳)信息管理有限公司签署的《永续债权协议》已正式生效,总额不超过 50 亿元的永续债权融资资金已全部到账。
据悉,该笔永续债权融资事项此前已履行完整决策程序,于 2025 年 11 月 28 日经公司第十一届董事会第六次会议审议通过,并在 2025 年 12 月 15 日召开的 2025 年第七次临时股东会上获得批准,旨在通过优化资本结构,增强公司抗风险能力与财务稳健性。
在金额方面,融资总额上限为 50 亿元人民币;期限上无固定限制,采用 "3+3*N" 的存续模式,初始存续期限 3 年,每满 3 年为一个存续周期,届满后可无限次延续,公司可在任一存续周期届满前 20 个工作日内选择延续周期或全额偿还本金、利息及相关费用。
利率设定为全国银行间同业拆借中心最新公布的一年期贷款市场报价利率(LPR),实行浮动利率机制,每 12 个月重新定价一次,且不设置利率跳升条款。
付息方式为按年付息,付息日为资金起息日后每年对应日,公司享有不受次数限制的利息递延支付权利,递延利息及孳息将按当期适用利率计算,直至实际支付之日。
康佳集团表示,此次向控股股东进行永续债权融资,将有效改善公司资本结构,降低资产负债率,进一步提升公司的抗风险能力和财务稳健性。
停牌并购!中微公司拟收购杭州众硅控股权构建半导体设备平台
2025 年 12 月 19 日,中微半导体设备 (上海) 股份有限公司(证券代码:688012,证券简称:中微公司)发布停牌公告,称公司正筹划通过发行股份的方式购买杭州众硅电子科技有限公司(以下简称 “杭州众硅”)控股权并募集配套资金,公司股票自 2025 年 12 月 19 日(星期五)开市起停牌,预计停牌时间不超过 10 个交易日。
本次交易的标的杭州众硅注册资本 11562.0108 万元,成立于 2018 年 5 月 23 日,经营期限至 9999 年 9 月 9 日。其经营范围涵盖机械设备研发、销售,电子专用设备制造,半导体器件专用设备制造及销售,货物及技术进出口等。主营业务为高端化学机械平坦化抛光(CMP)设备的研发、生产及销售,并为客户提供 CMP 设备整体解决方案,主要产品为 12 英寸 CMP 设备。

对于本次交易的目的,中微公司表示,这是公司构建全球一流半导体设备平台、强化核心技术组合完整性的战略举措,旨在为客户提供更具竞争力的成套工艺解决方案。公告介绍,中微公司主要产品为等离子体刻蚀和薄膜沉积设备,属于真空下的干法设备;而杭州众硅开发的 CMP 设备是湿法设备中的重要品类,刻蚀、薄膜和湿法设备均为除光刻机外最为核心的半导体工艺加工设备。通过本次并购,双方将形成显著战略协同,标志着中微公司向 “集团化” 和 “平台化” 迈出关键一步,符合公司通过内生发展与外延并购相结合、持续拓展集成电路覆盖领域的战略规划。
获批30亿额度!歌尔股份中期票据注册完成有效期2年
近日,歌尔股份有限公司(证券代码:002241,证券简称:歌尔股份)发布公告称,公司收到中国银行间市场交易商协会出具的《接受注册通知书》(中市协注〔2025〕MTN1226 号),其申请注册发行的中期票据已获交易商协会同意接受注册,注册金额为 30 亿元人民币。
据悉,歌尔股份此前已履行相关决策程序,于 2025 年 8 月 21 日召开的第六届董事会第三十次会议及 2025 年 9 月 30 日召开的 2025 年第一次临时股东大会,均审议通过了《关于拟注册发行中期票据的议案》,同意公司向交易商协会申请注册发行不超过 30 亿元(含)的中期票据,发行方式可选择一次发行或分期发行。
根据交易商协会出具的《接受注册通知书》,本次中期票据注册额度自通知书落款之日起 2 年内有效,由中国银行股份有限公司担任主承销商。在注册有效期内,歌尔股份可分期发行科技创新债券,若需备案发行,应事前向交易商协会备案,发行完成后需通过交易商协会认可的途径披露发行结果。
关联协同研发!华显光电与TCL华星签两年服务协议
2025年12月19日,香港联交所主板上市企业华显光电(股份代号:334)公告,于当日香港交易时段后与TCL华星光电签订研发服务主协议。根据协议,华显光电集团成员可要求TCL华星光电集团成员提供研发服务,合作期限自2025年12月19日至2027年12月31日。
此次交易构成持续关联交易。因华显光电最终控股股东TCL科技间接持股约64.20%,而TCL华星光电为TCL科技附属公司,符合香港联交所上市规则第14A章相关定义。由于协议年度上限适用百分比率介于0.1%至5%之间,该交易获豁免通函及股东批准,但需遵守申报、年度审阅及公布要求,协议落实以华显光电遵守上市规则为前提。
协议核心条款显示,双方需就具体研发服务订立书面合同,条款需与主协议一致;研发相关全部知识产权归华显光电集团所有,TCL华星光电集团经许可可使用并获相应收入。定价按成本加成基准厘定,涵盖人员薪金、设备租金等开支,参考独立第三方价格确保公平,条款不逊于第三方条件。
交易年度上限方面,2025年12月19日至2027年12月31日期间,各年度上限分别为1.8万港元、2.8万港元及2.9万港元,厘定参考业务增长需求、过往研发开支等因素。华显光电已制定内部监控程序,保障交易合规及股东利益。
华显光电表示,研发能力是维持LCD模组核心业务竞争力的关键。此次深化与TCL华星光电的合作,基于双方既有紧密关系,可获得具成本效益的研发支持,助力提升产能与研发实力,满足终端客户需求并吸引更多订单。公司董事会认为,协议条款、交易及年度上限公平合理,符合公司及全体股东利益。
资料显示,华显光电主营LCD模组研发、制造及销售,是中国中小型显示模组主要供应商;TCL华星光电主营半导体显示模组业务,由TCL科技持股约82.21%。
500万布局!秋田微设立全资子公司赋能长远发展
近日,深圳秋田微电子股份有限公司(证券代码:300939,证券简称:秋田微)发布公告称,公司于 2025 年 12 月 18 日召开第三届董事会第九次会议,审议通过了《关于对外投资设立全资子公司的议案》,拟使用自有资金 500 万元投资设立全资子公司深圳市君盛和贸易有限公司(暂定名,最终以工商登记为准)。
根据公告披露,该全资子公司的基本信息如下:公司类型为有限责任公司,注册资本 500 万元,出资方式为货币出资,资金来源为秋田微自有资金,公司将持有其 100% 股权;法定代表人为黄志毅,拟注册地址为深圳市龙岗区园山街道荷坳金源路 39 号;拟经营范围涵盖货物及技术进出口、国内贸易、技术开发、技术转让、技术咨询、技术服务,基础软件服务、应用软件服务、计算机系统服务,以及销售自行开发后的产品、计算机、软件及辅助设备、电子产品、五金、交电、机械设备、金属材料、通讯设备(企业依法自主选择经营项目,开展经营活动;依法须经批准的项目,经相关部门批准后依批准的内容开展经营活动;不得从事本市产业政策禁止和限制类项目的经营活动)。上述各项信息最终以工商部门核准的注册登记内容为准。
秋田微表示,本次设立全资子公司是基于公司战略规划及未来经营发展的需要,有利于进一步推动公司业务发展,提升公司的影响力和综合竞争力,对公司长远发展具有一定的积极影响。
3000万入局航天!淳中科技受让星河动力股份构成关联交易
2025 年 12 月 19 日,北京淳中科技股份有限公司(证券代码:603516,证券简称:淳中科技)发布公告,披露公司拟以自有资金 3000 万元受让北京星河动力航天科技股份有限公司(以下简称 “星河动力”)92.7580 万股份,占星河动力总股本的 0.2143%。同时,公司控股股东、实际控制人何仕达先生拟以 4000 万元受让星河动力 123.6774 万股份,本次交易后公司将与关联人形成共同投资,构成关联交易。
淳中科技表示,本次受让星河动力股份,旨在提升资本效能与投资回报,有利于优化公司资产配置,创造协同价值。若星河动力未来发展良好,将为公司带来稳定的投资收益,提升盈利水平,增强股东回报。本次交易基于公司资金状况和风险承受能力审慎决策,不会对公司日常资金运作及正常业务开展造成重大不利影响,符合公司战略发展目标及可持续发展需求,公司主营业务不会发生改变。
2.78亿转债资金拆借!茂莱光学推进超精密光学募投项目
近日,南京茂莱光学科技股份有限公司发布公告称,公司于 2025 年 12 月 18 日召开第四届董事会审计委员会第十五次会议及第四届董事会第十七次会议,审议通过相关议案,同意使用部分可转换公司债券募集资金 27,824.17 万元,向全资子公司南京茂莱精密测量系统有限公司(以下简称 “茂莱精密”)提供借款,用于实施 “超精密光学生产加工项目” 及 “超精密光学技术研发中心项目” 两大募投项目。
根据中国证券监督管理委员会证监许可〔2025〕2433 号批复,茂莱光学成功向不特定对象发行可转换公司债券,发行总额 56,250.00 万元,期限 6 年,每张面值 100 元,发行数量为 562,500 手(合计 5,625,000 张)。扣除不含税发行费用 813.50 万元后,本次实际募集资金净额为 55,436.50 万元。
鉴于本次可转债实际募集资金净额低于《募集说明书》披露的拟投入金额,为保障募投项目顺利实施并提高资金使用效率,公司同步审议通过了募集资金投资项目金额调整议案。调整后,“超精密光学生产加工项目” 拟投入募集资金 41,746.18 万元,“超精密光学技术研发中心项目” 拟投入 12,253.82 万元,两项目实施主体均为茂莱光学及全资子公司茂莱精密;“补充流动资金” 项目拟投入金额由 2,250.00 万元调整为 1,436.50 万元,调整后总拟投入募集资金金额与实际净额一致,为 55,436.50 万元。
本次借款相关安排显示,借款利率将参照实际借款日当年最低的一年期金融机构贷款利率确定,借款期限自实际借款之日起至募投项目实施完成之日止,可根据项目进展情况续借或提前偿还。该笔借款仅限用于上述两大可转债募投项目,不得用于其他用途,公司将与茂莱精密签订具体借款协议,确保资金专款专用。
股权腾挪!国星光电转让子公司49%股权引入关联战略投资
2025 年 12 月 19 日,佛山市国星光电股份有限公司(证券代码:002449,证券简称:国星光电)发布公告,宣布拟通过非公开协议转让方式,向广东广晟百千万高质量发展产业投资母基金合伙企业(有限合伙)(以下简称 “百千万基金”)转让全资子公司高州市国星光电科技有限公司(以下简称 “高州国星”)49% 认缴股权,交易对价为 3.59 万元。本次交易引入百千万基金作为战略投资者,旨在进一步优化公司资本结构,提升资金运作效率及效益。
据悉,百千万基金的有限合伙人广东省广晟资本投资有限公司与普通合伙人深圳市广晟私募基金管理有限公司,均为公司实际控制人广东省广晟控股集团有限公司所属子公司,根据《深圳证券交易所股票上市规则》相关规定,本次交易构成关联交易。
高州国星为有限责任公司(非自然人投资或控股的法人独资),注册资本 3000 万元人民币(国星光电已实缴 1500 万元),法定代表人为蔡启明,主营业务为电子元器件及模组研发、制造与销售,主要产品包括 LED 背光模组、LED 显示模组、LED 照明模组等。
财务数据方面,经审计,2024 年 12 月 31 日,高州国星资产总额 4991.63 万元,负债总额 3559.76 万元,净资产 1431.86 万元;2024 年 1-12 月营业收入 2625.44 万元,营业利润 - 70.24 万元,净利润 - 68.14 万元,经营活动产生的现金流量净额 112.50 万元。2025 年 6 月 30 日,该公司资产总额 5342.72 万元,负债总额 3967.46 万元,净资产 1375.26 万元;2025 年 1-6 月营业收入 1616.83 万元,营业利润 - 37.84 万元,净利润 - 56.61 万元,经营活动产生的现金流量净额 82.07 万元。
国星光电表示,本次股权转让有助于实现交易双方资源的深度整合与优势互补,构建长期稳定的战略合作关系,为公司后续收并购等资本运作行动提供充足的资源支持和广泛的合作基础,助力公司长远发展,不会对公司生产经营产生不利影响。
申请12亿融资额度!神通科技护航日常经营与业务扩张
2025 年 12 月 19 日,神通科技集团股份有限公司公告称,为满足公司及子公司日常经营资金需求与业务发展需要,拓宽资金渠道、补充流动资金,增强可持续发展能力,公司及子公司拟向银行机构及其他融资机构申请总计不超过人民币 12 亿元的融资额度。
据悉,本次融资品种包括但不限于贷款、汇票承兑、押汇、开立信用证、开立保函、内保外贷、内存外贷、资管计划、信托等各类业务,公司及子公司将以合法拥有的财产作为上述综合授信的抵押物或质押物。值得注意的是,本次融资额度不等于实际发生的融资金额,具体融资金额将根据公司及子公司运营资金的实际需求确定,且不超过上述授信金额,授信期限内额度可循环使用。融资利率、种类、期限均以签订的具体融资合同约定为准。
定增方案调整!奥比中光募资缩至9.8亿聚焦AI视觉核心业务
近日,奥比中光科技集团股份有限公司(证券代码:688322,证券简称:奥比中光)发布公告称,公司第二届董事会第二十三次会议审议通过了《关于调整公司 <2025 年度向特定对象发行 A 股股票方案> 的议案》,对本次发行的发行数量上限及募集资金金额进行调整,其余核心条款未发生实质性变化。

据公告披露,本次发行方案调整的核心内容包括两方面。其一,发行数量上限因公司总股本变动相应调整。由于公司于 2025 年 11 月 3 日完成 2022 年限制性股票激励计划预留授予部分限制性股票第二个归属期的股份登记,总股本由 401,099,840 股增加至 401,144,240 股。基于发行数量不超过发行前公司总股本 30% 的规定,本次发行股数上限由 120,329,952 股调整为 120,343,272 股(含本数),最终发行数量上限以中国证监会同意注册的金额为准。其二,募集资金总额进行调整,由不超过人民币 191,844.39 万元调整为不超过人民币 98,000.00 万元(含本数),扣除发行费用后仍聚焦两大核心项目。其中,85,788.10 万元拟投入机器人 AI 视觉与空间感知技术研发平台项目(项目总投资 179,632.49 万元),12,211.90 万元拟投入 AI 视觉传感器与智能硬件制造基地建设项目(项目总投资 19,033.12 万元)。
H股上市关键突破!兆易创新刊发聆讯后资料集
近日,兆易创新科技集团股份有限公司(证券代码:603986,证券简称:兆易创新)H 股发行上市相关工作持续推进,公司于 2025 年 12 月 18 日发布公告,正式披露已按规定在香港联合交易所有限公司(以下简称 “香港联交所”)网站刊发 H 股发行聆讯后资料集。
据公告披露,兆易创新本次 H 股发行上市工作按计划有序推进:2025 年 6 月 19 日,公司向香港联交所递交发行上市申请,并于同日在香港联交所网站刊登申请资料;2025 年 12 月 9 日,公司收到中国证券监督管理委员会出具的《境外发行上市备案通知书》(国合函〔2025〕2206 号),本次发行上市备案信息获证监会确认;2025 年 12 月 15 日,香港联交所上市委员会举行上市聆讯,审议公司本次发行上市申请。
据了解,兆易创新核心主营业务为存储器、微控制器(MCU)和传感器的研发、技术支持与销售。产品应用广泛,为消费电子、汽车、工业应用、PC及服务器、物联网、网络通讯等领域的客户提供全面的“感、存、算、控、连”生态协同解决方案。其中,微控制器产品 MCU聚焦于ARM和RISC-V内核的32 位通用 MCU 产品,MCU产品支持广泛的应用,如工业应用、消费电子及手持设备、汽车电子(包括汽车导航、T-BOX、汽车仪表、汽车娱乐系统等)、计算等。
冲刺北交所!京东方能源IPO辅导进入验收阶段
近期,作为京东方旗下子公司的京东方能源科技股份有限公司(以下简称京东方能源科技)北交所IPO辅导状态变更为“辅导验收”,辅导券商为中信建投证券。此次上市,京东方能源科技原计划公开发行不超过4.14亿股、募资约8.13亿元。最新募资方案已由原计划 8.13 亿元下调至 4.69-4.7 亿元,其中 4 亿元拟用于补充流动资金,占比约 85%
据了解,今年4月8日,京东方能源科技通过全国中小企业股份转让系统审核,成功在新三板挂牌,证券代码 874526,获得了申报北交所上市的先决条件,这也是京东方A自物联网转型以来首个独立孵化并成功挂牌的子公司。
资料显示,京东方能源科技成立于2009年8月,注册资本12.4亿元,京东方科技集团股份有限公司直接持有该公司8.5亿股股份,持股比例为68.40%,为公司控股股东。
数据显示,京东方能源科技2022年营业收入为6.41亿、2023年营业收入为7.54亿、2024年营业收入为10.12亿,在2022年至2024年间,扣非净利润为1.005亿、1.13亿和1.08亿。
H股上市聆讯获审阅!龙旗科技披露核心业务增长强劲
近日,上海龙旗科技股份有限公司(证券代码:603341,证券简称:龙旗科技)发布公告,香港联交所上市委员会于 2025 年 12 月 17 日举行上市聆讯,对龙旗科技本次发行上市的申请进行了审议。2025 年 12 月 18 日,公司本次发行上市的联席保荐人收到了香港联交所发出的信函,该信函明确香港联交所上市委员会已审阅公司的上市申请,但此信函并不构成正式的上市批准,香港联交所仍保留对公司上市申请提出进一步意见的权力。
据早先公告,龙旗科技已于2025年6月27日向香港联合交易所有限公司递交了发行H股股票并在香港联交所主板挂牌上市的申请。11月初,收到中国证券监督管理委员会出具的《关于上海龙旗科技股份有限公司境外发行上市备案通知书》。备案通知书显示龙旗科技拟发行不超过 94,387,200 股境外上市普通股。
申请资料显示,上海龙旗科技股份有限公司2024 年,公司总营收达人民币 463.82 亿元,同比大幅增长 70.6%。其中,智能手机业务作为核心增长引擎,实现收入 361.33 亿元,占总营收 77.9%,当年 ODM 出货量 1.729 亿台,全球市占率 32.6%;平板电脑业务收入 36.96 亿元,出货量 1230 万台,稳居全球前三;AIoT 业务增势迅猛,收入 55.73 亿元,同比增长 122.0%,出货量 3390 万台,智能手表╱手环出货量跃居全球第二,智能眼镜出货量超 200 万台,领跑全球智能穿戴 ODM 市场。汽车电子领域已与多家 OEM 及一级客户建立合作关系,拥有超十个定点项目,并积极布局海外市场。
结语:从核心技术攻坚的资金注入、产业链上下游的协同整合,到资本结构的优化升级、全球化布局的稳步推进,14 家硬科技企业的系列资本动作,本质上是创新驱动发展战略下的精准落子。在并购重组、境外上市等支持政策密集出台的行业生态中,这些资本运作既为企业突破技术瓶颈、扩大产能规模提供了坚实支撑,也加速了产业链资源的优化配置与协同创新。未来,随着资本与硬科技的深度绑定,将进一步激活创新活力,助力国产替代进程提速,为硬科技产业高质量发展注入持续动力。
《疯狂动物城2》中国票房达北美两倍,背后是一个新的消费时代的到来作者:那山那水 25-12-18
TCL、龙旗科技、视源股份、鹏鼎控股、联创电子、北方华创等13企披露投资/收购/募资等资本运作新动向作者:佚名 25-12-18
洲明科技、利亚德、BOE、天马微、四川长虹、LG、TI等11对企业战略合作:科技握手聚合力,创新引擎绘新篇作者:佚名 25-12-16
索尼2026年初将推新一代Mini LED电视,True RGB专利技术解锁画质新高度作者:佚名 25-12-15
歌尔与海尔签署战略合作协议 聚焦智能家电、工业互联网、新能源及人工智能四大核心领域作者:佚名 25-12-13
康佳、沪电股份、东山精密、领益智造、联合光电、探路者等14企披露最新资本运作动向作者:飘飘 25-12-03
破局硬件内卷:2025电视行业AI交互为何成关键变量?作者:pjtime资讯组 25-11-18
康佳、歌尔、闻泰科技、杉杉股份、英唐智控等10企披露最新资本操作动向作者:佚名 25-11-16
电视行业增长逻辑迭代:从规模扩张到“技术+场景”赋能作者:pjtime资讯组 25-11-14