立讯精密、TCL、京东方、创维、龙旗科技、鸿利智汇、沪电股份等24企披露增资扩产/收购/募资等资本新动向
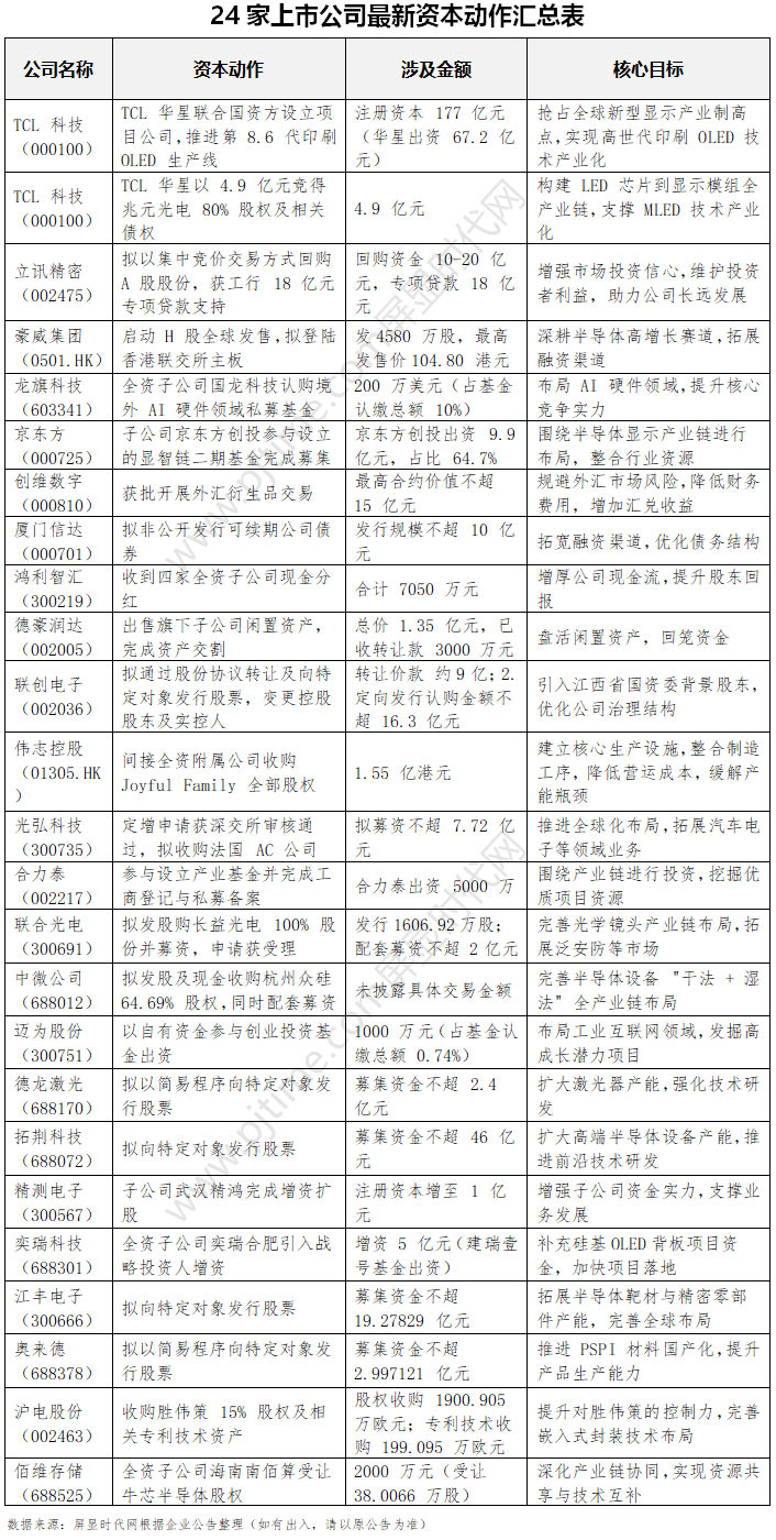
岁末年初,我国高端电子信息产业资本市场热潮涌动。近日,TCL 科技、立讯精密、豪威集团、龙旗科技、京东方、创维数字、厦门信达、鸿利智汇、德豪润达、联创电子、伟志控股、光弘科技、合力泰、联合光电、中微公司、沪电股份等24家覆盖显示面板、半导体、光学电子、智能制造等核心领域的上市公司密集披露增资扩产、股权收购、股份回购、上市募资等新动向,形成产业升级的集中发力态势。

从百亿级高世代生产线增资到跨境产业基金布局,从产业链垂直整合到国资战略赋能入主,这批精准靶向的资本运作已陆续落地。多元运作路径不仅勾勒出头部企业抢占核心技术制高点的清晰蓝图,更具象化呈现了我国高端制造业加速提质增效、向价值链上游攀升的鲜明趋势,为产业高质量发展注入强劲动能。
TCL 科技第 8.6 代印刷 OLED 生产线项目获重大进展 177 亿元注册资本落地
近日,TCL 科技集团股份有限公司(证券代码:000100,证券简称:TCL 科技)发布公告,披露其第 8.6 代印刷 OLED 显示面板生产线项目(简称 “t8 项目”)取得关键进展。公司子公司 TCL 华星光电技术有限公司(简称 “TCL 华星”)已与广州市人民政府、广州经济技术开发区管理委员会统筹协调的两家国资方股东签署《增资协议》,项目公司注册资本及治理结构正式确定。
公告显示,t8 项目旨在助力我国抢占全球新型显示产业战略制高点,推动高世代印刷 OLED 技术的产业化突破。该项目由 TCL 华星联合广州市相关政府部门共同建设,月加工 2290mm×2620mm 玻璃基板能力约 2.25 万片,项目公司为广州华星光电印刷显示技术有限公司,负责项目的建设与运营。此前,该项目已于 2025 年 9 月 12 日经 TCL 科技第八届董事会第十四次会议审议通过。
此次签署的《增资协议》明确,项目公司注册资本为 177 亿元,出资方及金额分布如下:TCL 华星以货币资金出资 67.2 亿元;国开新型政策性金融工具有限公司以货币资金出资 65 亿元;广州城发星印投资合伙企业(有限合伙)与广州黄埔开投智星创业投资基金合伙企业(有限合伙)各以货币资金出资 22.4 亿元。根据协议约定,TCL 华星与上述国资方股东需最迟于 2026 年 12 月 31 日前完成实缴出资。
在公司治理方面,项目公司将设立董事会,成员共计 9 人,其中两家国资方股东各提名 2 人,TCL 华星提名 5 人。项目公司将设立经营管理机构及若干管理部门,经理人选由 TCL 华星提名,且经理担任公司法定代表人;副经理由经理提名,财务负责人由 TCL 华星提名。
TCL华星4.9亿战略投资兆元光电签约,闽粤半导体显示产业链深度协同落地
2025年12月29日,福建省电子信息集团与TCL华星光电技术有限公司在福州举行福建兆元光电有限公司(下称“兆元光电”)引进战略投资者签约仪式。

此次签约的核心内容为TCL华星对兆元光电的战略控股。据此前TCL科技12月26日公告披露,其下属子公司TCL华星已成功竞得兆元光电80%股权及相关债权项目,最终交易价格为4.9亿元,交易完成后兆元光电将成为TCL华星控股子公司。作为福建省重点布局的LED芯片制造企业,兆元光电成立于2011年3月,注册资本14.37亿元,拥有完整的LED芯片生产线、规模产能和扎实业务基础,主要聚焦LED外延片、LED芯片的研发、生产与销售,在背光、MiniLED直显、车载照明等高价值领域已达到行业领先水平。财务数据显示,兆元光电2024年实现营业收入8.8亿元,净亏损3.89亿元;2025年1-10月营业收入7.1亿元,净亏损2.99亿元。
TCL科技方面表示,此次收购旨在推动TCL华星自主掌握LED芯片设计与制造环节,打造从LED芯片到显示模组的全产业链垂直整合体系,打通关键环节供应壁垒,构建自主可控的供应链,为Mini/MicroLED等高端显示技术的产业化进程提供核心支撑。
立讯精密10-20亿回购护航发展,工行18亿专项贷款精准赋能
2025 年 12 月 31 日,立讯精密工业股份有限公司发布两则公告,宣布拟以集中竞价交易方式回购公司 A 股股份,并已取得中国工商银行深圳市分行出具的股票回购专项贷款承诺函,为回购计划的实施提供资金支持。

根据公告,立讯精密本次回购价格不超过 86.96 元 / 股(含),该价格上限未超过公司董事会审议通过回购方案前 30 个交易日股票交易均价的 150%;若回购期内发生派发红利、送红股、转增股本等除权除息事项,回购价格上限将相应调整。回购资金总额区间为不低于 10 亿元、不超过 20 亿元,按价格上限测算,预计可回购股份数量为 1149.954 万股至 2299.908 万股,占公司当前总股本的比例为 0.16% 至 0.32%。回购期限自董事会审议通过方案之日起不超过 12 个月,公司将通过深圳证券交易所系统以集中竞价交易方式实施,回购股份将用于后续员工持股计划或股权激励。
资金来源方面,公司明确本次回购资金为自有资金或自筹资金,其中已取得工商银行深圳分行出具的《贷款承诺函》,该笔专项贷款最高额度不超过 18 亿元,期限不超过 3 年,专项用于支付股票回购交易价款。
立讯精密表示,本次回购基于对公司未来持续发展的信心及对公司价值的认可,旨在维护广大投资者利益,增强市场投资信心,助力公司长远发展。本次回购方案已通过公司第六届董事会第二十一次会议审议,无需提交股东会审议,且符合《深圳证券交易所上市公司自律监管指引第 9 号 -- 回购股份》相关要求,包括公司股票上市已满六个月、最近一年无重大违法行为、回购后具备债务履行能力和持续经营能力、股权分布符合上市条件等。
豪威集团启动H股全球发售,冲刺港交所主板完善三地上市布局
2025 年 12 月 31 日,全球化 Fabless 半导体设计企业豪威集成电路 (集团) 股份有限公司(股份代号:0501)宣布正式启动全球发售,拟在香港联合交易所有限公司主板上市。本次发售涵盖香港公开发售及国际发售两部分,H 股预计于 2026 年 1 月 12 日上午九时正正式开始买卖。公司已分别在上海证券交易所及瑞士证券交易所上市,本次香港上市无需瑞士监管机构额外审批。

本次全球发售的发售股份总数为 4580 万股 H 股(视乎超额配售权行使情况而定),其中香港公开发售股份 458 万股(可予重新分配),国际发售股份 4122 万股(可予重新分配及视乎超额配售权行使情况而定)。发售股份面值为人民币 1.00 元,最高发售价为每股 104.80 港元,另加 1% 经纪佣金、0.0027% 证监会交易征费、0.00565% 联交所交易费及 0.00015% 会财局交易征费,申请时须以港元缴足全款,多缴款项将予以退还。
本次全球发售的联席保荐人、整体协调人、联席全球协调人、联席账簿管理人及联席牵头经办人包括 UBS、CICC、PASCHK、GF Securities、Haitong International、CITIC Securities 等,联席牵头经办人还包括 TMS。
龙旗科技出海布局AI硬件:全资子公司200万美元认购境外私募基金
近日,上海龙旗科技股份有限公司(证券代码:603341,证券简称:龙旗科技)发布公告称,其全资子公司 Sinolong Technology (H.K.) Limited(下称 “国龙科技”)于 2025 年 12 月 30 日签署认购协议,拟以自有资金 200 万美元参与投资境外私募股权基金 Growth Development Capital II L.P.,以推进公司战略发展,提升核心竞争实力。
本次参与认购的基金目标规模为 2000 万美元(以最终认购金额为准),国龙科技作为有限合伙人认缴出资 200 万美元,占基金认缴出资总额的 10.00%。该基金聚焦 AI 硬件相关领域,主要投资于未上市成长型企业。
国龙科技作为公司全资子公司,成立于 2021 年 11 月 3 日,注册资本 1 港元,主营业务为投资控股。其 2024 年度经审计的资产总额 2178.88 万美元,负债总额 2066.31 万美元,所有者权益总额 112.58 万美元,资产负债率 94.83%,净利润 106.28 万美元;2025 年 1-9 月未经审计的资产总额 6498.21 万美元,负债总额 5973.38 万美元,所有者权益总额 524.83 万美元,资产负债率 91.92%,净利润 163.05 万美元,两期均无营业收入。
京东方主导15.3亿显智链二期基金落地,强化产业链投资布局
近日,京东方科技集团股份有限公司(证券简称:京东方 A / 京东方 B,证券代码:000725/200725)发布公告称,其下属子公司京东方创新投资有限公司(以下简称 “京东方创投”)参与设立的北京显智链二期创业投资基金(有限合伙)(以下简称 “显智链二期基金”)已完成后续募集工作,基金认缴出资总额达 15.3 亿元。
公告显示,显智链二期基金的合伙人共计 8 家,其中普通合伙人为北京显智链企业管理中心(有限合伙),其余 7 家均为有限合伙人。具体出资情况如下:

其中,有限合伙人京东方创投认缴出资 99000 万元,出资比例达 64.7059%,为基金主要出资方;北京电控产业投资有限公司与中新苏州工业园区开发集团股份有限公司均为有限合伙人,各认缴出资 20000 万元,出资比例均为 13.0719%。
创维数字获批15亿外汇衍生品额度,精准对冲汇率波动风险
近日,创维数字股份有限公司发布公告称,公司及各子公司将使用自有资金开展外汇衍生品交易,目的是规避外汇市场风险,防范汇率大幅波动对经营成果造成的不良影响,合理降低财务费用,增加汇兑收益,且不进行任何投机性、套利性交易操作。
业务资金规模方面,公司及各子公司在任一交易日持有的外汇衍生品最高合约价值不超过 15 亿元人民币(或等值外币),交易保证金(权利金、授信额度)不超过 7500 万元人民币(或等值外币),上述额度可在规定范围内循环滚动使用。资金来源为公司自有资金,不涉及募集资金。
授权期限上,业务使用期限自董事会审议通过之日起 12 个月内有效,若单笔交易的存续期超过授权期限,授权期限将自动顺延至该笔交易终止时止。交易币种仅限于公司生产经营所使用的主要结算货币,业务品种包括但不限于远期结售汇、外汇掉期、外汇期权及其他外汇衍生产品,交易对手为经有关政府部门批准且具有相关业务经营资格的银行等金融机构。
厦门信达拟发10亿可续期公司债,拓宽融资渠道优化债务结构
厦门信达股份有限公司(证券代码:000701,证券简称:厦门信达)于 2025 年 12 月 30 日发布公告,披露公司拟非公开发行可续期公司债券相关事宜。本次债券发行规模不超过人民币 10 亿元(含本数),债券每张面值 100 元,按面值平价发行。本次债券基础期限不超过 5 年(含本数)。
本次债券采用固定利率形式,单利按年计息,不计复利,递延利息在递延期间按当期票面利率累计计息。本次可续期公司债券拟由厦门国贸控股集团有限公司提供增信担保。本次债券由主承销商组织的承销团以余额包销方式承销。发行完毕后,公司将在满足挂牌条件的前提下,向相关证券交易所申请挂牌转让,也可在法律法规允许范围内申请于其他交易场所挂牌。
公告指出,本次发行有助于拓宽公司融资渠道、优化债务结构,对公司正常生产经营无重大影响,不会损害公司及股东利益。
鸿利智汇收获四家全资子公司分红,7050万元资金足额入账
2025 年 12 月 30 日,鸿利智汇集团股份有限公司(证券代码:300219,证券简称:鸿利智汇)发布公告称,近日已收到四家全资子公司的现金分红款,合计金额达人民币 7050 万元,所有分红款项均已足额到账。
公告显示,此次分红的四家子公司均为鸿利智汇合并报表范围内的全资子公司,公司对每家子公司均持有 100% 股权,分红方案均依据各子公司章程并经股东决定制定:
广东良友科技有限公司以 2025 年 10 月 31 日未经审计的未分配利润 36671.64 万元为基数,向公司现金分红 2120 万元;
深圳市斯迈得半导体有限公司以 2025 年 11 月 30 日未经审计的未分配利润 12857.94 万元为基数,现金分红 2040 万元;
广州市佛达信号设备有限公司以 2025 年 11 月 30 日未经审计的未分配利润 24221.60 万元为基数,现金分红 1740 万元;
江西鸿利光电有限公司以 2025 年 11 月 30 日未经审计的未分配利润 18134.62 万元为基数,现金分红 1150 万元。
德豪润达闲置资产出售落定:交割完成,已收3000万转让款
2025 年 12 月 30 日,安徽德豪润达电气股份有限公司发布公告,披露其出售旗下子公司大连德豪光电科技有限公司、大连市德豪半导体光电工程研究中心有限责任公司的停用闲置资产闲置资产的最新进展,目前相关资产已完成交割,公司累计收到资产转让款 3000 万元。
此次交易总价合计人民币 13500 万元。其中,大连德豪光电的停用闲置资产交易价格为 13477 万元,大连德豪半导体的停用闲置资产交易价格为 23 万元。
公告披露,公司前期已收到大连德融资产支付的首批资产转让款 1000 万元,其中大连德豪光电对应 977 万元,大连德豪半导体对应 23 万元。截至 2025 年 12 月 30 日公告披露日,公司累计收到转让款已达 3000 万元,具体为大连德豪光电 2977 万元、大连德豪半导体 23 万元,同时已按照《资产转让协议》约定完成全部资产的交割工作。
联创电子控制权将易主,江西省国资委拟成为实控人
12 月 30 日,联创电子科技股份有限公司(证券代码:002036,证券简称:联创电子;债券代码:128101,债券简称:联创转债)发布提示性公告,公司因股份协议转让及向特定对象发行股票事宜,控股股东及实际控制人拟发生变更,南昌市北源智能产业投资合伙企业(有限合伙)(以下简称 “北源智能”)将成为新任控股股东,江西省国资委将成为公司实际控制人。
本次权益变动主要通过股份协议转让和认购向特定对象发行股票两种方式实施,不触及要约收购。
在股份协议转让方面,2025 年 12 月 24 日,北源智能与公司原控股股东江西鑫盛投资有限公司(以下简称 “江西鑫盛”)及其一致行动人韩盛龙、曾吉勇签署附生效条件的《股份转让协议》。根据协议,江西鑫盛向北源智能转让其持有的联创电子 70,866,141 股无限售条件流通股,占公司目前总股本的 6.71%,转让价格为 12.70 元 / 股,交易总价款合计 899,999,990.70 元。转让完成后,北源智能将直接持有公司 6.71% 股份(剔除目前回购专户后总股本比例为 6.80%)。
在认购向特定对象发行股票方面,同日,江西国资创业投资管理有限公司(以下简称 “江西国资创投”)与联创电子签署《附条件生效的股份认购协议》。江西国资创投拟认购股份数量不超过 189,095,127 股(最终以深交所审核通过且经中国证监会同意注册的数量为准),不超过本次发行前公司总股本的 30.00%,发行价格为 8.62 元 / 股,该价格不低于定价基准日前 20 个交易日股票交易均价的 80%,对应认购金额不超过 1,629,999,994.74 元。
本次权益变动及定向发行完成后,公司持股结构将出现明显变化。

资料显示,北源智能成立于 2025 年 12 月 2 日,注册资本 95,000 万元,执行事务合伙人为江西省井冈山北源创业投资管理有限公司,经营范围包括以私募基金从事股权投资、投资管理、资产管理等活动(须完成登记备案)。其股权控制关系为江西省国资委通过持有江西国控 91.05% 股权,江西国控 100% 控股江西国资创投,江西国资创投持有北源智能 85% 股权,另一股东井冈山北源持有 15% 股权,实际控制人为江西省国资委。
伟志控股1.55亿港元收购完成,斩获惠州工业用地打造核心产能
伟志控股有限公司发布公告,宣布其收购目标公司全部股权的主要及关联交易已正式完成。根据 9 月 15 日公告,本次交易的目标公司为 Joyful Family Consultant Limited,该公司于英属处女群岛注册成立,核心业务为投资控股,目前持有乐图光电(惠州)有限公司的全部股权。乐图光电为位于中国广东省博罗县罗阳镇洪达(国际)工业制造城一宗工业用地的使用权人,该土地使用权总面积约为 86,118 平方米,分为已开发的第一期和空置的第二期,其中第一期已出租予独立第三方,租期 18 年,预计年租金收入约 870 万港元。
收购交易的代价为 1.55 亿港元,由伟志控股间接全资附属公司 Techwide Management Company Limited 作为买方支付,款项以集团内部财务资源结算。本次交易构成主要交易及关联交易,因卖方陆方女士为伟志控股的执行董事及主要股东,间接持有公司约 58.31% 的已发行股本。独立财务顾问大有融资有限公司经评估认为,交易条款公平合理,符合公司及股东整体利益。
公告指出,买卖协议所载明的所有先决条件已全部达成,交易完成于 2025 年 12 月 31 日根据协议条款及条件正式落实。完成后,目标公司已成为伟志控股的间接全资附属公司,其财务业绩、资产及负债将全面综合入账至伟志控股集团的账目之中。伟志控股表示,通过收购取得该工业用地,公司将能够建立核心生产设施,整合制造、生产及相关工序,减少对第三方设施的依赖,降低生产及营运成本,同时缓解当前产能瓶颈,满足市场增长需求,为集团持续扩张及业务增长奠定基础。
光弘科技定增申请获深交所通过,拟募资7.72亿推进全球化布局
近日,惠州光弘科技股份有限公司(证券代码:300735,证券简称:光弘科技)发布提示性公告,公司向特定对象发行股票事项已于 2025 年 12 月 24 日获得深圳证券交易所上市审核中心审核通过。根据公司实际情况及相关审核要求,公司会同相关中介机构已对募集说明书等申请文件内容进行更新和修订。
本次向特定对象发行A股股票拟募集资金总额不超过77,186.33万元(含本数),扣除发行费用后的募集资金净额将全部用于“收购 AC 公司 100%股权和 TIS 工厂 0.003%股权”和“补充流动资金”两大项目。

本次收购的标的公司 AC 公司注册于法国,主要从事电子制造服务业务,聚焦汽车电子领域,同时在电气、家电和医疗器械等领域有一定业务规模,其客户遍及欧洲、美洲、非洲等地,与法雷奥、雷诺、施耐德电气等建立了稳定合作关系。财务数据显示,AC 公司 2024 年度实现营业收入 317,872.82 万元,净利润 - 5,434.84 万元,业绩亏损主要系当期产生较大汇兑损失;2025 年 1-3 月,AC 公司实现营业收入 79,526.81 万元,净利润 - 509.28 万元,亏损程度已明显收窄。
合力泰参与设立3亿产业基金,完成备案启动运营筹备
近日,合力泰科技股份有限公司(证券代码:002217,证券简称:合力泰)发布公告,其参与投资设立的福建福金信科创业投资合伙企业(有限合伙)(以下简称 “福金信科基金”)已顺利完成工商登记及中国证券投资基金业协会备案手续,标志着该产业基金正式进入运营筹备阶段。
据了解,合力泰以自有资金 5000 万元人民币参与设立福金信科基金。该基金认缴出资总额为 3 亿元人民币,合力泰作为有限合伙人,占基金认缴出资总额的 16.67%。除合力泰外,基金共同出资方还包括福建省电子信息产业股权投资管理有限公司、福建星网锐捷通讯股份有限公司、福建省金投金鹏创业投资基金合伙企业(有限合伙)及福州市创业投资有限责任公司。
联合光电发行股份收购资产申请获受理,拟配套募资2亿强化产能
近日,中山联合光电科技股份有限公司(证券代码:300691,证券简称:联合光电)发布公告称,公司拟以发行股份方式购买东莞市长益光电股份有限公司 100% 股份并募集配套资金的申请文件,已收到深圳证券交易所(以下简称 “深交所”)出具的受理通知(深证上审〔2025〕278 号)。
根据重组草案,联合光电本次交易分为发行股份购买资产与募集配套资金两部分。在收购环节,公司将向长益光电 11 名股东发行 1606.92 万股 A 股普通股,发行价格为 16.18 元 / 股,占发行后总股本的 5.64%。配套募资方面,公司拟向不超过 35 名特定投资者发行股份,募集资金不超过 2 亿元,其中 1.83 亿元用于泛安防及智能产品光学镜头建设项目,1700 万元支付中介机构费用。
长益光电成立于 2009 年,专注于光学镜头及精密零部件的研发、生产与销售,主要产品包括手机镜头、泛安防镜头等,广泛应用于智能手机、智能家居、安防监控等领域。经过 14 年深耕,公司已积累舜宇光学、新旭光学、TP-Link、萤石网络等知名客户资源,2024 年对前五大客户的销售额占比超 79%,其中对行业龙头舜宇光学的收入占比达 50.15%。
本次交易尚需通过深交所审核,并取得中国证券监督管理委员会同意注册的批复。最终能否通过审核、取得注册,以及通过审核、取得注册的具体时间均存在不确定性。
中微公司拟收购杭州众硅64.69%股权,迈向“干法+湿法”全产业链布局
近日,中微半导体设备 (上海) 股份有限公司(股票代码:688012.SH,简称 “中微公司”)发布公告,拟通过发行股份及支付现金的方式,收购杭州众硅电子科技有限公司(简称 “杭州众硅”)64.69% 股权,并向不超过 35 名特定对象发行股份募集配套资金,标志着公司向 “干法 + 湿法” 全产业链解决方案供应商迈出关键一步。
本次交易由两部分组成,发行股份及支付现金购买资产为核心环节,募集配套资金为补充支撑,后者的成功与否不影响前者实施。在发行股份及支付现金购买资产方面,交易对方涵盖杭州众芯硅工贸有限公司、上海宁容海川电子科技合伙企业(有限合伙)等 41 名主体。
杭州众硅成立于 2018 年 5 月,注册资本 11562.01 万元,主营业务为高端化学机械抛光(CMP)设备的研发、生产及销售,提供包括 12 英寸晶圆制造抛光设备、大硅片抛光设备、碳化硅衬底电化学机械抛光设备等在内的整体解决方案,产品已应用于集成电路、大硅片和第三代半导体等制造工艺。

杭州众硅的核心竞争力体现在四大方面:核心技术自主可控,构建全方位知识产权保护矩阵;汇聚国内外高端人才,组建兼具国际视野与本土经验的团队,建立多项科研创新平台;客户资源优质,产品已进入国内知名先进存储厂商和逻辑芯片制造厂商;关键模块自研实现自主可控,降低采购与维护成本,缩短交付与售后响应周期。
迈为股份1000万元参投创投基金,聚焦工业互联网赛道布局
2025 年 12 月 31 日,苏州迈为科技股份有限公司(证券代码:300751,简称 “迈为股份”)发布公告,宣布拟以自有资金 1000 万元作为有限合伙人,认缴千乘二期(广州)创业投资基金合伙企业(有限合伙)(简称 “本基金”)份额,出资占比 0.74%。

本基金认缴规模达 135000 万元,组织形式为有限合伙企业,基金管理人为深圳白杨投资管理有限公司,经营范围为以私募基金从事股权投资、投资管理、资产管理等活动。
迈为股份表示,本次投资是基于公司战略规划需要,旨在借助专业基金管理团队的力量整合各方资源,发掘工业互联网领域内具有高成长潜力的优质项目。短期来看,投资将占用公司一定资金,但不会对正常运营产生重大不利影响;长期若基金投资成功,将为公司带来可观投资收益,提升盈利能力与市场竞争力,同时助力公司与行业优秀企业建立合作,推动业务多元化发展与产业布局优化。本次投资资金来源于公司自有资金,合作投资主体不纳入公司合并报表范围,不会对公司财务及经营状况产生重大影响。
德龙激光拟2.4亿定增加码核心业务,聚焦激光器产研升级
近日,苏州德龙激光股份有限公司(证券代码:688170,证券简称:德龙激光)发布 2025 年度以简易程序向特定对象发行股票预案,计划募集资金不超过 2.4 亿元(含本数),用于 “激光器生产建设项目” 和 “总部研发中心建设项目”,旨在进一步扩大产能、强化技术研发实力,助力激光产业国产替代进程,符合公司长期发展战略布局。

“激光器生产建设项目”位于苏州工业园区星龙街西、钟园路南地块,拟新购置地块面积 19,990.54 平方米(约 29.99 亩),新建激光器厂房总建筑面积 23,845.00 平方米,建设期预计 2 年。项目将购置先进生产及检测设备,引进专业技术人员,建成后可实现年产纳秒激光器 1000 台、皮秒激光器 1000 台、飞秒激光器 300 台、可调脉宽激光器 50 台、半导体激光器 100 台和光纤激光器 50 台的生产能力。
“总部研发中心建设项目”与激光器生产建设项目选址一致,新建总部研发中心总建筑面积 10,225.00 平方米,建设期预计 2 年。项目将聚焦激光精细微加工领域核心单元技术预研与储备,推进折叠电子结构件加工技术、千瓦级超快激光器、SiC 晶锭激光切片技术等前沿研发,同时开展新技术验证、概念产品试制、知识产权管理等工作。
拓荆科技更新定增文件,拟募资46亿加码半导体设备主业
近日,拓荆科技股份有限公司(证券代码:688072,证券简称:拓荆科技)发布公告,披露了向特定对象发行股票申请文件的审核问询函回复及募集说明书等申请文件更新情况。公司拟通过本次发行募集资金不超过 46 亿元,用于高端半导体设备扩产、前沿技术研发及补充流动资金,进一步巩固其在半导体设备领域的行业地位。
本次募集资金总额不超过 460,000.00 万元,扣除发行费用后的净额将投向三大方向:

高端半导体设备产业化基地建设项目,拟投入募集资金 150,000.00 万元,该项目为公司首次公开发行募集资金投资项目的追加投资,建成后将大幅提升公司高端半导体设备产能;
前沿技术研发中心建设项目,拟投入募集资金 200,000.00 万元,重点围绕 PECVD、ALD 等薄膜沉积设备领域的前沿核心技术开展研发
拓荆科技表示,本次发行将聚焦半导体设备主业,通过产能扩张与技术研发升级,把握行业发展机遇,提升核心竞争力,为公司高质量发展奠定基础。
精测电子子公司武汉精鸿增资完成,注册资本翻倍至1亿元
2025 年 12 月 29 日,武汉精测电子集团股份有限公司(证券代码:300567,证券简称:精测电子)发布公告,宣布其子公司武汉精鸿电子技术有限公司(以下简称 “武汉精鸿”)已顺利完成增资扩股相关的工商变更登记手续,并取得武汉东湖新技术开发区市场监督管理局换发的《营业执照》。
本次增资完成后,武汉精鸿的注册资本由原来的 5000 万元变更为 1 亿元。股权结构方面,精测电子直接持有武汉精鸿的股权比例由 70% 变更为 75%,通过全资子公司精测电子(香港)有限公司间接持有武汉精鸿的股权比例由 30% 变更为 15%,武汉精鸿仍为精测电子合并报表范围内的公司。
奕瑞科技引入5亿战略投资,加码子公司硅基OLED微显示项目
2025 年 12 月 27 日,奕瑞电子科技集团股份有限公司(证券代码:688301,证券简称:奕瑞科技)发布公告,宣布其全资子公司奕瑞影像科技 (合肥) 有限公司(简称 “奕瑞合肥”)拟通过增资扩股方式引入战略投资人合肥建瑞壹号股权投资基金合伙企业 (有限合伙)(简称 “建瑞壹号基金”),后者将以现金出资 50,000.00 万元参与增资,公司同步放弃本次增资的优先认购权。
根据公告披露,本次增资中,建瑞壹号基金出资的 5 亿元将用于认购奕瑞合肥新增注册资本 45,454.55 万元,剩余 4,545.45 万元计入奕瑞合肥资本公积。增资完成后,奕瑞合肥的注册资本将由 160,000.00 万元增至 205,454.55 万元,股权结构相应调整为奕瑞科技持股 77.88%,建瑞壹号基金持股 22.12%,奕瑞合肥仍为奕瑞科技合并报表范围内的控股子公司。

本次增资资金将专项用于奕瑞合肥硅基 OLED 微显示背板项目,该项目总投资不超过 180,000 万元,其中奕瑞科技已投资 31,000 万元,本次引入建瑞壹号基金投资 50,000 万元,剩余资金将由公司以自有及自筹方式解决。公告指出,此次增资扩股是基于公司经营实际与发展需求作出的决策,将有效补充奕瑞合肥日常营运资金、改善其资产负债结构,同时借助地方国资投资者的资源优势,深化战略合作,加快项目落地,扩大生产经营规模,提升综合竞争力与市场影响力。
江丰电子拟募资超19亿,加码半导体靶材与精密零部件布局
近日,宁波江丰电子材料股份有限公司(证券简称:江丰电子,证券代码:300666)披露向特定对象发行股票募集说明书(修订稿)(根据深交所进一步审核意见,公司会同相关中介机构对审核问询函回复等相关文件的内容进行了修订更新),拟募资不超过 192,782.90 万元,用于拓展半导体核心材料与零部件产能、建设研发服务中心及补充流动资金,助力公司全球化布局与产业链自主可控。本次募集资金将精准投向四大核心项目:
“年产 5,100 个集成电路设备用静电吸盘产业化项目” 拟投入 99,790 万元,聚焦半导体关键零部件国产化,缓解高端静电吸盘供求失衡局面;
“年产 12,300 个超大规模集成电路用超高纯金属溅射靶材产业化项目” 拟投入 25,600 万元,在韩国建设海外生产基地,覆盖海外核心客户,完善全球化产能布局;
“上海江丰电子研发及技术服务中心项目” 拟投入 9,992.90 万元,利用长三角产业优势,提升研发检测能力与客户服务效率;
奥来德拟3亿定增加速PSPI材料国产替代,补充流动资金优化运营
近日,吉林奥来德光电材料股份有限公司(证券简称:奥来德,证券代码:688378)披露 2025 年度以简易程序向特定对象发行股票预案(修订稿),公司拟通过定向增发募集资金不超过 29,971.21 万元,用于 OLED 显示核心材料 PSPI 材料生产基地建设及补充流动资金,助力 PSPI 材料国产替代进程加速。
本次募集资金将定向用于两大方向:一是 OLED 显示核心材料 PSPI 材料生产基地项目,拟投入募集资金 23,971.21 万元;二是补充流动资金 6,000 万元,合计使用募集资金 29,971.21 万元。

其中,PSPI 材料生产基地项目由公司全资子公司吉林奥来德长新材料科技有限公司实施,项目总投资额 23,986.21 万元,建设期预计 3 年。项目将新建生产车间、搭建生产线,购置生产设备、测试设备及辅助设备等,建成后将有效提升公司 PSPI 产品生产能力和效率。据披露,该项目达产首年预计可实现营业收入 38,250.00 万元、净利润 5,750.75 万元,具备良好的经济效益。
本次发行完成后,公司控股股东、实际控制人轩景泉及其一致行动人合计控制公司股权比例将从 33.39% 变为 31.71%,仍为公司控股股东及实际控制人。
沪电股份完成胜伟策99%控股,同步收购核心专利强化技术壁垒
近日,沪士电子股份有限公司(证券代码:002463,证券简称:沪电股份)发布关联交易进展公告,宣布此前审议通过的购买股权、专利及技术资产相关交易已全部履行完毕,公司对胜伟策电子 (江苏) 有限公司(下称 “胜伟策”)的持股比例正式提升至 99%。
根据该议案,公司以 19,009,050 欧元的价格,向关联方 Schweizer Electronic AG(下称 “Schweizer”)收购其持有的胜伟策 15% 股权。本次股权收购完成后,沪电股份对胜伟策的持股比例由原来的 84% 增至 99%,旨在进一步提升对胜伟策的控制力及经营决策效率。
与此同时,为完善胜伟策在嵌入式封装技术(P2Pack)等领域的技术布局,增强核心技术能力,提升产品竞争力与市场壁垒,胜伟策以 1,990,950 欧元的价格,向 Schweizer 购买了一组专利及技术资产。
截至 2025 年 12 月 31 日公告披露日,上述交易各方均已按约定履行完毕各自义务,胜伟策已顺利完成股权变更工商备案登记手续及专利权转移变更手续,相关交易正式落地。
佰维存储子公司2000万受让牛芯半导体股权,深化产业链协同
2025 年 12 月 31 日,深圳佰维存储科技股份有限公司发布公告,宣布其全资子公司海南南佰算科技有限公司(下称 “海南南佰算”)拟以自有资金或自筹资金(含银行借款等)2000 万元,受让牛芯半导体(深圳)股份有限公司(下称 “牛芯半导体”)38.0066 万股股份,占牛芯半导体总股本的 0.8446%。

本次股权受让分为两部分:海南南佰算将分别以 1000 万元受让上海超越摩尔股权投资基金合伙企业(有限合伙)(下称 “超越摩尔”)持有的 19.0033 万股股份,以及苏州海松硬核科技股权投资基金合伙企业(有限合伙)(下称 “苏州海松”)持有的 19.0033 万股股份。交易资金支付方式为全额一次付清,在所有先决条件达成后 15 个工作日内,海南南佰算将向交易对方指定账户汇入股份转让款,本次交易未设置业绩对赌条款。
公告显示,牛芯半导体成立于 2020 年 1 月,注册资本 4500 万元,实际控制人为栾昌海,主营业务聚焦集成电路及其配套产品的研发、销售、技术服务等,所属行业为集成电路设计,其基于自主可控核心技术,在主流先进工艺布局 SerDes、DDR 等中高端接口 IP,产品广泛应用于数据中心、AI、智能汽车、消费电子等领域,服务客户超百家。
佰维存储表示,此举旨在进一步完善公司产业链布局,通过投资产业链上下游优质企业,实现资源共享、技术互补与市场联动,提升整体业务运营效率与核心竞争力,同时与牛芯半导体形成战略合作伙伴关系,共同挖掘行业增长潜力,实现双方长期价值共赢。
结语:24家上市公司的密集资本布局,本质是我国高端电子信息产业突破关键瓶颈、强化核心竞争力的战略抉择。从技术攻坚的资金赋能到产业链的协同深耕,从市场化工具的灵活运用到国资民资的协同发力,这些动作既筑牢了企业自身发展根基,更加速了半导体、新型显示等关键领域的国产替代进程,夯实了产业链供应链自主可控底盘。随着各项布局落地见效,必将持续激活产业创新活力,推动我国高端制造业在全球竞争格局中实现更高质量的跨越,为制造业强国建设注入持久动力。
拓荆科技披露向特定对象发行股票相关更新文件 拟募资不超 46 亿元加码半导体设备主业作者:佚名 26-01-01
中微公司拟收购杭州众硅 64.69% 股权 完善半导体设备全产业链布局作者:佚名 26-01-01
德龙激光拟2.4亿元定增加码核心业务 聚焦激光器生产与研发升级作者:佚名 26-01-01
伟志控股1.55 亿港元收购 Joyful Family 全部股权完成交易作者:佚名 26-01-01
江丰电子拟募资超 19 亿元 加码半导体靶材与精密零部件业务作者:佚名 26-01-02
康佳、领益智造、莱宝高科、格科微、达科、鹏鼎控股、超声电子等14企披露并购/募资/增资扩产等资本新动向作者:佚名 25-12-26
领益智造、芯原股份、欧菲光、长信科技、华映科技、迈为股份等12企披露收购/增资/投资/资产优化等资本新动向作者:佚名 25-12-15
三安光电联合境外投资人收购 Lumileds 100% 股权 多项审批已完成 后续待推进多项程序作者:佚名 25-12-10
