大华股份、GQY、隆利科技、联创光电、华润微、明微电子、晶盛机电等16企披露最新人事变动
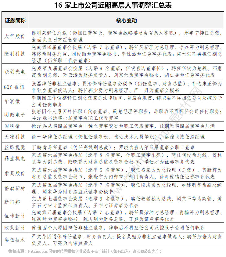
2025 年末至 2026 年初,上市公司人事调整进入集中爆发期。近期,大华股份、隆利科技、联创光电、GQY 视讯、华润微、明微电子、国科微、丝路视觉、晶盛机电、欧莱新材、赛伍技术等16 家覆盖LED显示、光学、显示芯片、半导体显示材料等关键领域的上市公司密集披露人事变动公告,涉及总裁更迭、董事会换届、核心高管聘任等核心事项,覆盖决策层与经营层全链条调整。

这场密集的人事迭代与架构优化,不仅直接关乎单个企业的战略航向与经营效率,更折射出产业升级加速期,上市公司通过完善治理结构、适配战略转型的深层布局,其调整动向已成为观察相关行业发展趋势的重要窗口,持续引发市场高度关注。
大华股份:傅利泉辞任总裁聚焦战略,赵宇宁接掌日常经营
浙江大华技术股份有限公司(证券代码:002236,证券简称:大华股份)于 2026 年 1 月 6 日发布公告(公告编号:2026-003),宣布公司总裁职务发生变更。原董事长兼总裁傅利泉辞去总裁职务,将集中精力统筹公司长期战略规划,赵宇宁被正式聘任为新任总裁,全面负责公司日常经营管理事务。

公告显示,傅利泉先生此次辞去总裁职务,旨在进一步完善公司法人治理结构,结合公司发展实际情况作出决策。其辞职申请自送达公司董事会之日起生效,辞职后仍将继续担任公司董事长、董事会战略委员会召集人、薪酬与考核委员会委员、提名委员会委员,其总裁职务原定任期至第八届董事会届满。
经董事长傅利泉先生提名,且经公司董事会提名委员会任职资格审查通过,董事会同意聘任赵宇宁先生为公司总裁,其不再担任公司执行总裁职务,任期自本次董事会审议通过之日起至第八届董事会届满之日止。
简历信息显示,赵宇宁先生为中国国籍,1977 年出生,持有新加坡国立大学理学硕士研究生学历。2018 年 3 月起,他历任公司高级副总裁及海外营销中心总裁、执行总裁,现任公司董事、总裁。截至目前,赵宇宁先生持有公司股份 1,067,800 股,与其他持有公司 5% 以上表决权股份的股东、实际控制人、董事、高级管理人员不存在关联关系。
隆利科技完成第四届董事会换届 同步聘任新一届高管及证券事务代表
2025 年 12 月 29 日,深圳市隆利科技股份有限公司(证券代码:300752,证券简称:隆利科技)召开 2025 年第二次临时股东会及第四届董事会第一次会议,顺利完成董事会换届选举,并审议通过高级管理人员及证券事务代表聘任相关议案,为公司持续规范运作与长远发展奠定坚实基础。

本次换届选举产生的第四届董事会由 7 名成员组成,任期自 2025 年第二次临时股东会审议通过之日起至本届董事会任期届满之日止。其中,非独立董事包括吴新理先生(董事长)、李燕女士、陈志君先生;独立董事为段礼乐先生、谭胜先生(会计专业人士)、钱可元先生;职工代表董事为庄世强先生。
经第四届董事会第一次会议审议通过,公司聘任新一届高级管理人员及证券事务代表。总经理:吴新理先生;副总经理:李燕女士、刘俊丽女士;财务总监:韩婷女士;董事会秘书:刘俊丽女士;证券事务代表:李姝涵女士。
本次董事会换届完成后,庄世强先生不再担任公司副总经理职务,仍继续担任公司职工代表董事。
联创光电:第九届董事会换届落地,伍锐当选董事长并兼任总裁
2026 年 1 月 1 日,江西联创光电科技股份有限公司(证券代码:600363,证券简称:联创光电)发布公告,宣布公司已顺利完成第九届董事会换届选举,并聘任新一届高级管理人员及证券事务代表。

第九届董事会由 9 名成员组成,其中伍锐先生当选董事长。董事会成员具体包括:伍锐先生、陈长刚先生、付大恭先生、徐风先生、辜洪武先生、邓惠霞女士(职工董事),以及独立董事邓波女士、袁明圣先生、郭亚雄先生。
在 2025 年 12 月 31 日召开的第九届董事会第一次会议上,公司审议通过了高级管理人员及证券事务代表聘任议案:聘任伍锐先生为公司总裁;聘任邓惠霞女士为公司副总裁;聘任万云涛先生为公司财务负责人;聘任周家禾先生为公司董事会秘书(已取得董事会秘书资格并完成上海证券交易所备案);聘任胡仁会先生为公司证券事务代表。
GQY视讯:多重人事调整落地,董秘更迭+副总聘任+董事补选同步推进
2025 年 12 月 29 日,宁波 GQY 视讯股份有限公司(证券代码:300076,证券简称:GQY 视讯)连续发布两则人事变动公告,披露公司董事及董事会秘书相关职务变动情况:非独立董事张磊先生因工作安排原因,申请辞去公司第八届董事会非独立董事职务,辞职后将不再担任公司任何职务;公司董事、财务总监兼董事会秘书夏治锋先生因工作调整原因,申请辞去董事会秘书职务,辞职后仍继续担任公司董事、财务总监职务。夏治锋先生原定董事会秘书任期至公司第八届董事会届满时止。
2026 年 1 月 4 日,宁波 GQY 视讯再发三份公告,披露多项人事调整:第八届董事会第六次会议,审议通过多项人事相关议案,完成非独立董事补选及副总经理、董事会秘书聘任工作。
同意提名朱正锋先生为第八届董事会非独立董事候选人,任期自公司 2026 年第一次临时股东会审议通过之日起至第八届董事会任期届满之日止。公开资料显示,朱正锋先生 1979 年 3 月出生,本科学历,法学专业,曾任浙江省学生联合会执行主席、浙江省青年企业家协会委员,荣获杭州市十大青年英才、杭州市 “五四” 奖章等荣誉,曾就职于浙江省学联、浙江工商大学团委;2021 年 7 月至 2025 年 6 月担任嘉兴友好净控材料科技有限公司执行董事,2025 年 6 月至今担任该公司董事长。
根据议案,公司同意聘任郭少勇先生为副总经理,任期自董事会审议通过之日起至第八届董事会任期届满之日止。郭少勇先生 1978 年 12 月出生,中国国籍,本科学历,无境外永久居留权,拥有丰富的行业管理经验,曾任联想(深圳)电子有限公司河南分区大客户业务处经理、同方计算机有限公司数据中心业务群副总经理,2022 年 3 月至 12 月任中科曙光国际信息产业有限公司河南平台副总经理,2023 年 1 月至 2025 年 12 月任河南省和丰电子科技有限公司总经理。
在董事会秘书聘任方面,经公司董事长提名及董事会提名委员会任职资格审查,会议同意聘任严一丹女士为公司董事会秘书,任期自董事会审议通过之日起至第八届董事会任期届满之日止,原由董事长荆毅民先生代行的董事会秘书职责即日起终止。严一丹女士 1986 年 9 月出生,本科学历,法学学士,持有深圳证券交易所董秘资格证书、上海证券交易所董秘资格证书及基金从业资格证书,具备丰富的证券事务及公司治理经验,曾任上海锦和商业经营管理股份有限公司证券事务代表、浙江瀚叶股份有限公司(现更名为 “亨通股份”)经济运行部经理、东方汇富投资控股有限公司董事会秘书、宁波华翔电子股份有限公司证券事务代表,2024 年 8 月至 2026 年 1 月担任山子高科技股份有限公司证券事务代表、监事。
华润微:副总裁李舸因工作调整辞职,离任后不再担任任何职务
近日,华润微电子有限公司(证券代码:688396,证券简称:华润微)发布公告(公告编号:2026-001),披露公司高级管理人员李舸先生因工作调整原因申请辞职相关事宜。

公告显示,李舸先生此前担任公司副总裁兼总法律顾问、首席合规官职务,其原定任期到期日为 2028 年 5 月 22 日,离任时间为 2025 年 12 月 31 日。李舸先生提交的书面辞职报告自送达公司董事会之日起生效,辞职后将不再担任华润微及公司控股子公司任何职务,且不存在未履行完毕的公开承诺。
明微电子:张岩离任多项职务,吴泽森当选职工代表董事
近日,深圳市明微电子股份有限公司发布公告,披露公司董事、高级管理人员离任、职工代表董事选举及董事会专门委员会委员调整相关事宜。
公告称,公司董事会近日收到职工代表董事、副总经理张岩先生提交的书面辞职报告。因个人原因,张岩先生申请辞去第七届董事会职工代表董事、副总经理、第七届董事会战略委员会委员及第七届董事会薪酬与考核委员会委员职务,辞职后将不再担任公司任何职务。
2025 年 12 月 30 日,明微电子召开职工代表大会,民主选举吴泽森女士为公司第七届董事会职工代表董事,任期自本次职工代表大会选举通过之日起至第七届董事会届满之日止。
公告披露的简历显示,吴泽森女士 1982 年 9 月出生,中国国籍,无境外永久居留权,本科学历。其曾任深圳市国微技术有限公司总裁助理,2006 年 3 月加入明微电子后,历任公司销售助理、销售总监,现任公司销售总监。
国科微召开职工代表大会 选举徐泽兵为第四届董事会职工代表董事
2025 年 12 月 29 日,湖南国科微电子股份有限公司正式选举徐泽兵先生为公司第四届董事会职工代表董事。
据悉,徐泽兵先生此前担任公司第四届董事会非独立董事,此次当选后,其职务正式变更为第四届董事会职工代表董事,将与股东会选举产生的非职工代表董事共同组成公司第四届董事会,任期自本次职工代表大会审议通过之日起至第四届董事会任期届满之日止。
公开资料显示,徐泽兵先生出生于 1976 年 8 月,电子工程专业本科学历。2010 年至 2012 年,其担任深圳市博源电子有限公司副总经理;2012 年起就职于国科微,目前担任公司董事、副总经理。持股方面,截至本公告披露日,徐泽兵先生直接持有公司股票 202,384 股,约占公司当前总股本的 0.09%;通过长沙芯途投资管理有限公司间接持有公司股票约 1,067,411 股,约占公司当前总股本的 0.49%。
天准科技:总经理更迭,徐一华辞任聚焦战略,蔡雄飞接任掌舵经营
2026 年 1 月 1 日,苏州天准科技股份有限公司(证券代码:688003;转债代码:118062)发布公告,宣布董事会近日收到徐一华先生辞去总经理职务的书面辞呈,其离任时间为 2025 年 12 月 31 日,原定任期至 2027 年 5 月 12 日。

辞任总经理后,徐一华先生并未脱离公司管理体系,仍将继续担任公司第四届董事会董事长、董事、董事会战略委员会主任委员、董事会提名委员会委员、董事会薪酬与考核委员会委员及公司核心技术人员,与新任总经理及管理团队共同推动公司长远发展与市场竞争力提升。
作为公司实际控制人,截至公告披露日,徐一华先生直接持有公司股份 16,340,000 股,通过苏州青一投资有限公司、宁波准智创业投资合伙企业(有限合伙)间接持有公司股份 51,480,000 股,合计持股 67,820,000 股。
2025 年 12 月 31 日,天准科技经公司董事长提名、董事会提名委员会审核通过,同意聘任蔡雄飞先生为公司总经理,任期自董事会审议通过之日起至第四届董事会任期届满之日止。
公开简历显示,蔡雄飞先生出生于 1980 年,中国国籍,无境外永久居留权,毕业于上海交通大学,硕士研究生学历。其职业生涯履历丰富,历任微软亚洲研究院副研究员、苏州矽行半导体技术有限公司董事及总经理;2009 年 12 月至 2021 年 10 月期间担任天准科技副总经理,2015 年 2 月至今持续担任公司董事,对公司业务与管理体系有着深刻理解。
丝路视觉:丁鹏青因内部调整辞任董事,罗晓白当选职工董事
近日,丝路视觉科技股份有限公司(证券代码:300556,证券简称:丝路视觉;债券代码:123138,债券简称:丝路转债)发布公告,披露公司董事丁鹏青先生因内部工作调整辞职,同时经职工代表大会选举,罗晓白先生当选为公司第五届董事会职工董事。
公告显示,丁鹏青先生此前向公司董事会提交了书面辞职报告,其原定任期至公司第五届董事会任期届满之日止。辞职后,丁鹏青先生仍将继续担任公司高级副总裁职务。截至公告披露日,丁鹏青先生直接持有公司 211,821 股股票。
简历显示,罗晓白先生出生于 1977 年,毕业于四川美术学院艺术设计专业。现任公司艺术总监、深圳市丝路蓝创意展示有限公司副总经理,同时担任深圳兼爱文化娱乐有限公司监事。罗晓白先生长期深耕国家级城市规划展馆的空间艺术装置、数字展示设计及城市规划片创作领域,主导或参与了《龙岗国际艺术中心》《深圳湾文化广场》《上海城市规划馆》《深圳改革开放成就展》《深圳城市规划馆》《庆祝改革开放 40 周年大型展览》等多个重大展陈项目。其中,由其主导设计的《上海城市规划馆》《深圳城市规划馆》项目,斩获美国 AIIDA 国际创新设计大赛金奖、美国缪斯设计奖银奖、美国 IDA 国际设计奖荣誉奖、法国双面神 GPDP 银奖等多项国际国内重要奖项。
晶盛机电:第六届董事会换届完成,新一届高管团队同步聘任
近日,浙江晶盛机电股份有限公司(证券代码:300316,证券简称:晶盛机电)顺利完成董事会换届选举及高级管理人员、证券事务代表聘任工作,为公司持续规范发展奠定坚实基础。

12 月 31 日,公司 2025 年第三次临时股东会选举产生 5 名非独立董事(曹建伟、邱敏秀、何俊、毛全林、周子学)及 3 名独立董事(赵骏、王静、张红英),职工董事朱亮,共同组成第六届董事会。
第六届董事会第一次会议同时聘任了新一届高级管理人员:何俊担任总裁;傅林坚担任运营副总裁;毛全林、朱亮、张俊、陆晓雯、石刚担任副总裁;陆晓雯担任财务总监;陆晓雯担任董事会秘书;季仕才担任证券事务代表。
索菱股份:董事会换届落幕,盛家方出任总裁主导经营
深圳市索菱实业股份有限公司(证券代码:002766,证券简称:索菱股份)于 2025 年 12 月 29 日召开 2025 年第二次临时股东大会及第六届董事会第一次会议,顺利完成董事会换届选举,聘任新一届高级管理人员及相关核心岗位人员,并对公司治理结构进行优化调整。
第六届董事会成员包括董事长盛家方先生、副董事长白俊峰先生、董事蔡新辉先生,以及独立董事陈实强先生、朱光伟先生。
经第六届董事会第一次会议审议通过,公司聘任新一届高级管理人员及关键岗位人员:盛家方先生出任总经理(总裁);蔡新辉先生担任财务总监、董事会秘书;张晓宇女士聘任为内部审计部门负责人;徐海霞女士继续担任证券事务代表。上述人员任职期限均与公司第六届董事会任期一致。
本次董事会换届后,公司第五届董事会非独立董事樊庆峰先生、邓群英先生,独立董事李明先生、仝小民先生因任期届满,不再担任公司董事职务,且不在公司及控股子公司担任其他职务。
盛家方先生,1971 年生,硕士研究生,高级经济师。历任建华建材集团多项核心管理职务,现任公司董事长、总裁,同时担任深圳市索菱投资有限公司执行董事等多项关联公司职务。
蔡新辉先生,1988 年生,硕士研究生,中级会计师,持有中国注册会计师专业考试合格证。曾任建华建材区域财务负责人,现任公司董事、财务总监、董事会秘书,兼任多家关联公司董事。
张晓宇女士,1991 年生,本科学历,持有美国注册管理会计师(CMA)、中国中级会计师、税务师资质,具备丰富的财务及内审工作经验。
徐海霞女士,1984 年生,研究生学历,具备证券、期货、基金从业资格及深圳证券交易所董事会秘书资格,2019 年 3 月起担任公司证券事务代表。
岱勒新材:董事会换届及高管聘任完成,新一届治理团队正式履职
2025 年 12 月 29 日,长沙岱勒新材料科技股份有限公司(证券代码:300700,证券简称:岱勒新材)召开 2025 年第三次临时股东会及第五届董事会第一次会议,顺利完成董事会换届选举及高级管理人员聘任工作,新一届董事会及经营管理团队正式履职,任期三年。
新一届董事会由 7 名董事构成,其中非独立董事 2 名(段志明先生、段志勇先生),职工代表董事 2 名(钟建明先生、康戒骄先生),独立董事 3 名(伍中信先生、徐先东先生、伍俊芸女士)。董事会中兼任高级管理人员的董事及职工代表董事人数合计未超过董事总数的二分之一,独立董事人数不低于董事总数的三分之一,决策机制更为科学合理。
新一届经营管理团队成员:段志勇先生任总经理;钟建明先生、康戒骄先生任副总经理;周家华先生任财务总监;周家华先生(已取得深圳证券交易所董事会秘书资格证书)任董事会秘书。
新宙邦:第七届董事会换届落地,高管团队及核心岗位人员全面更新
近日,深圳新宙邦科技股份有限公司(证券代码:300037,证券简称:新宙邦;债券代码:123158,债券简称:宙邦转债)相继召开职工代表大会、2025 年第四次临时股东会及第七届董事会第一次会议,顺利完成董事会换届工作,并聘任了新一届高级管理人员、审计监察部负责人及证券事务代表。

第七届董事会由 9 名成员组成,任期三年,自 2025 年第四次临时股东会审议通过之日起计算。其中,非独立董事包括覃九三(董事长)、周达文(副董事长)、郑仲天、钟美红、吴成英;独立董事为刘长青、陈国华、栗胜男;职工代表董事为周艾平。
第七届董事会第一次会议审议通过聘任议案,确定新一届高级管理人员:总裁姜希松,常务副总裁周艾平,总工程师郑仲天,副总裁宋慧、吴成英、钱韫娴、江卫健,董事会秘书贺靖策,财务总监黄瑶;审计监察部负责人:游玉石;证券事务代表:王华。
原董事、副总裁谢伟东任期届满,不再担任董事、副总裁职务,但仍在公司任职,负责有机氟化学品业务;独立董事张晓凌、孟鸿、王永任期届满,不再担任公司独立董事及董事会专门委员会相关职务,亦不在公司担任其他职务。
恒坤新材:第五届董事会换届完成,高管团队及证券事务代表履职
2025 年 12 月 31 日,厦门恒坤新材料科技股份有限公司发布公告称,公司已顺利完成董事会换届选举,并完成董事长、董事会各专门委员会成员选举,以及高级管理人员、证券事务代表聘任工作,新一届治理团队正式履职。
选举易荣坤先生、肖楠先生、庄超颖先生为第五届董事会非独立董事;选举黄兴孪先生、邹友思先生、苏小榕先生为第五届董事会独立董事。上述 6 名董事与职工代表大会选举产生的职工代表董事王廷通先生共同组成公司第五届董事会,任期自本次临时股东会审议通过之日起三年。
第五届董事会第一次会议同时审议通过了高级管理人员聘任议案,同意聘任易荣坤先生为公司总经理,肖楠先生、王廷通先生为公司副总经理,陈颖峥女士为公司董事会秘书,陈志明先生为公司财务总监,聘任丁爽女士为公司证券事务代表。新任高级管理人员任期自本次董事会审议通过之日起至第五届董事会任期届满之日止。
欧莱新材:非独立董事黄佳因个人原因离任,公司将补选空缺
近日,广东欧莱高新材料股份有限公司发布公告披露公司非独立董事黄佳女士因个人原因申请离任相关事宜。黄佳女士原担任公司第二届董事会董事职务,其离任时间为 2025 年 12 月 30 日,原定任期到期日为 2026 年 12 月 19 日。此次辞职报告自送达公司董事会之日起生效,离任后,黄佳女士将不再担任公司及公司控股子公司任何职务,且不存在未履行完毕的公开承诺。截至公告披露日,黄佳女士未持有公司股票。
关于此次离任对公司的影响,公告明确表示,黄佳女士的辞任未导致公司董事会成员人数低于法定最低人数,不会影响公司董事会的正常运作,也不会对公司正常经营活动产生不利影响。公司将按照相关规定,尽快履行补选董事的相关程序。
赛伍技术:严文芹退休离任,吴勉候选董事+彭岩、万亮分获聘任
2026 年 1 月 6 日,苏州赛伍应用技术股份有限公司(证券代码:603212,证券简称:赛伍技术)发布公告,披露公司董事兼财务负责人严文芹女士因达到法定退休年龄离任,同时公司通过第三届董事会第十九次会议完成非独立董事选举及财务负责人、内审负责人聘任事宜。

公告显示,公司董事会近日收到严文芹女士的书面辞职报告。因已达到法定退休年龄,严文芹女士申请辞去公司董事、财务负责人职务,辞职后将不再担任公司任何职务。严文芹女士直接持有公司股份 5,000 股,并通过公司员工持股平台苏州苏宇企业管理中心(有限合伙)、苏州赛盈企业管理中心(有限合伙)间接持有公司股份。
经董事会提名、董事会提名委员会审核,董事会同意提名吴勉先生为公司第三届董事会非独立董事候选人。简历显示,吴勉先生为中国国籍,1988 年 2 月出生,硕士学历。2010 年 10 月至 2015 年 6 月,其就职于兴业银行苏州分行营业部,历任公司客户经理、部门副经理;2015 年 6 月至 2022 年 9 月,就职于民生银行苏州分行,历任部门经理、二级支行行长、支行副行长;2022 年 10 月加入赛伍技术,历任营销支持平台总监、管理和赋能中心负责人,2024 年 7 月起担任公司总经理。
经总经理提名、提名委员会及审计委员会审核,董事会同意聘任彭岩女士为公司财务负责人。彭岩女士为中国国籍,1981 年 3 月出生,无境外永久居留权,本科学历,持有高级会计师、注册会计师资格证书。其曾先后担任通用模具工业(吴江)有限公司财务经理,苏州广达科技有限公司、苏州海博智能系统有限公司、慧盾信息安全科技(苏州)股份有限公司、凌鸟(苏州)智能系统有限公司、苏州泓迅生物科技股份有限公司财务总监,苏州市星辰新材料集团有限公司集团财务经理。
经审计委员会提名、提名委员会审核,董事会同意聘任万亮先生为公司内审负责人。万亮先生为中国国籍,1982 年 10 月出生,无境外永久居留权,本科学历。2005 年 4 月至 2011 年 8 月,其就职于华丰科技(江苏)有限公司,历任经理、高级经理;2017 年 7 月加入赛伍技术后,历任副部长、基地总经理、事业群总经理、管理会计部负责人、经营管理企划室负责人。
结语:16 家上市公司的集中人事调整,既是企业完善法人治理、夯实经营根基的常规性布局,更是应对行业竞争加剧、抢抓产业升级机遇的主动性变革。新老管理团队的平稳交接、专业人才的精准补位,不仅为企业注入发展新动能,更将进一步夯实资本市场的治理基础。随着新一届治理团队逐步履职,相关企业在战略落地、业务创新、市场拓展等领域的突破,将持续成为市场关注的焦点。
立讯精密、TCL、京东方、创维、龙旗科技、鸿利智汇、沪电股份等24企披露增资扩产/收购/募资等资本新动向作者:佚名 26-01-02
拓荆科技披露向特定对象发行股票相关更新文件 拟募资不超 46 亿元加码半导体设备主业作者:佚名 26-01-01
中微公司拟收购杭州众硅 64.69% 股权 完善半导体设备全产业链布局作者:佚名 26-01-01
德龙激光拟2.4亿元定增加码核心业务 聚焦激光器生产与研发升级作者:佚名 26-01-01
伟志控股1.55 亿港元收购 Joyful Family 全部股权完成交易作者:佚名 26-01-01
四川长虹、闻泰科技、全志科技、兆驰股份、蓝黛科技、亿道信息等10企披露高管、董事最新人事变动作者:佚名 25-12-22
